Texas Instruments TPSM41625 stapelbares Leistungsmodul
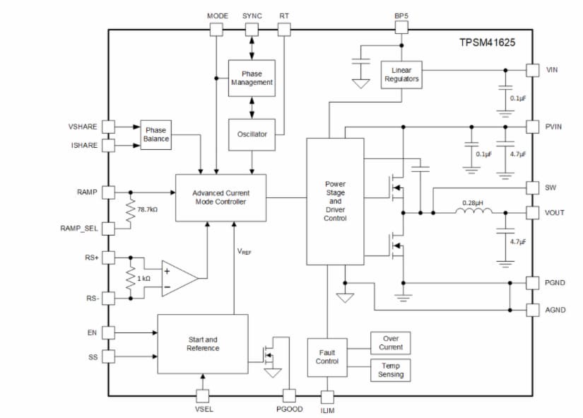
Das Texas Instruments TPSM41625 stapelbare Leistungsmodul ist eine einfach zu bedienende integrierte Stromversorgung, die einen DC/DC-Wandler mit Leistungs-MOSFETs, einer geschirmten Induktivität und passiven Bauelementen in einem kompakten QFN-Gehäuse kombiniert. Diese TPSM41625 Stromversorgungslösung benötigt nur wenige externe Komponenten und bietet gleichzeitig die Möglichkeit, die wichtigsten Parameter an die jeweiligen Designanforderungen anzupassen. Applikationen, die einen höheren Strom benötigen, können von der Möglichkeit profitieren, zwei TPSM41625 Bauteile parallel zu betreiben.Die TPSM41625 sind in einem 69-Pin-QFN-Gehäuse von 11 mm × 16 mm × 4,2 mm mit einem optimalen Layout untergebracht, das über eine ausgezeichnete Verlustleistungsfähigkeit verfügt, welche die thermische Leistungsfähigkeit verbessert. Alle Signalpins sind von der Außenseite des Gehäuses aus zugänglich, und unter dem Bauteil befinden sich große Wärmeleitpads.
Das TPSM41625 von Texas Instruments bietet Flexibilität mit vielen Funktionen, einschließlich Power-Good-Signal, Taktsynchronisation, programmierbarem UVLO, Soft-Start-Timing-Auswahl, Pre-Bias-Start und Überstrom-/Übertemperaturschutz. Diese Eigenschaften machen das TPSM41625 zu einem idealen Produkt für die Stromversorgung verschiedener Geräte und Systeme.
Merkmale
- Integrierte Induktivitätsstromlösung
- QFN-Gehäuse von 11 mm × 16 mm × 4,2 mm
- Alle Pins sind vom Gehäuse-Perimeter zugänglich
- Eingangsspannungsbereich: 4,5 V bis 17 V
- Großer Ausgangsspannungsbereich: 0,6 V bis 7,1 V
- Wählbare interne Referenz (±0,5 % Genauigkeit)
- Stapelbar mit bis zu zwei Bauteilen
- Parallelschaltungs-Ausgänge für eine höhere Strombelastbarkeit
- Phasenverschachtelung für eine reduzierte Welligkeit
- Wirkungsgrade von bis zu 97 %
- Einstellbare feste Schaltfrequenz (300 kHz bis 1 MHz)
- Ermöglicht die Synchronisierung mit einem externen Taktgeber
- Erweiterter Strommodus bietet ultraschnelle Lastsprungreaktion
- Power-Good-Ausgang
- Erfüllt EN55011 abgestrahlte EMI-Grenzwerte
- Betriebsumgebungsbereich: -40 °C bis +105 °C
- IC-Betriebssperrschichtbereich: -40 °C bis +125 °C
- Pin-kompatibel mit dem 15 A TPSM41615
Applikationen
- Telekommunikations- und Funkinfrastruktur
- Industrieausrüstung – Automatisierte Testgeräte
- Unternehmens-Schaltung und Speicherapplikationen
- Verteilte Leistungssysteme mit hoher Dichte
Videos
Blockdiagramm
Vereinfachter Schaltplan
Veröffentlichungsdatum: 2020-12-28
| Aktualisiert: 2025-05-29
