Texas Instruments TPSM63608 Synchrones DC/DC-Abwärtsleistungsmodul
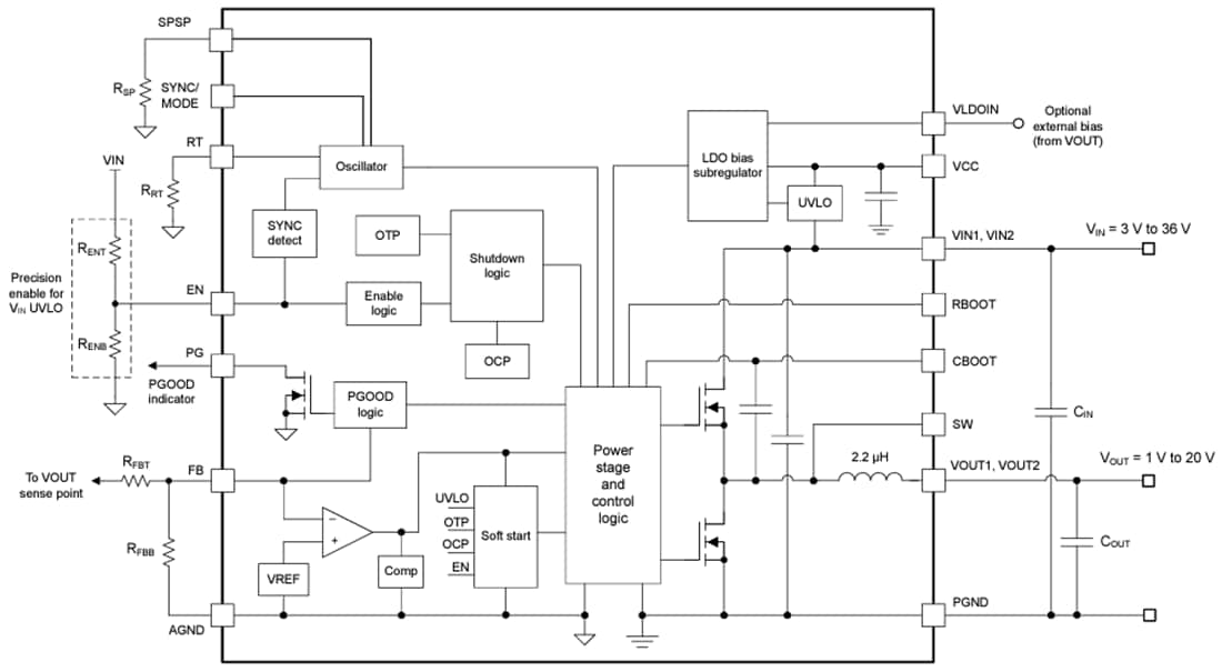
Das Texas Instruments synchrone TPSM63608 DC/DC-Abwärtsleistungsmodul ist eine hochintegrierte DC/DC-Lösung mit 36 V und 6 A, die Leistungs-MOSFETs, eine geschirmte Induktivität und passive Bauelemente in einem verbesserten HotRod™-QFN-Gehäuse vereint. Das Modul verfügt über VIN- und VOUT-Pins an den Ecken des Gehäuses für eine optimierte Platzierung des Eingangs- und Ausgangskondensators. Vier größere Wärme-Pads an der Unterseite des Moduls ermöglichen ein einfaches Layout und eine leichte Handhabung in der Fertigung. Mit einer Ausgangsspannung von 1 V bis 20 V ist das TPSM63608 für die schnelle und einfache Implementierung eines Designs mit niedriger EMI in einem kleinen PCB-Footprint ausgelegt. Für die gesamte Lösung sind lediglich vier externe Komponenten erforderlich und eine Auswahl von Magnet- und Kompensationsbauteilen ist nicht notwendig.Obwohl das TPSM63608 Modul von Texas Instruments für eine kleine Größe und Einfachheit in platzbeschränkten Applikationen ausgelegt ist, bietet es viele Funktionen für eine robuste Leistung, beispielsweise eine Präzisionsfreigabe mit Hysterese für eine einstellbare Eingangsspannungs-UVLO, eine Widerstands-programmierbare Schaltknoten-Anstiegsrate und eine Frequenzspreizung für eine verbesserte EMI. Zusammen mit integrierten VCC-, Bootstrap- und Eingangskondensatoren für eine erhöhte Zuverlässigkeit und eine höhere Dichte. Das Modul kann für eine konstante Schaltfrequenz über den gesamten Laststrombereich (FPWM) oder eine variable Frequenz (PFM) für einen höheren Wirkungsgrad bei geringer Last konfiguriert werden. Das Modul enthält eine PGOOD-Anzeige für die Sequenzierung, den Fehlerschutz und die Ausgangsspannungsüberwachung.
Merkmale
- Fähig für die funktionale Sicherheit
- Dokumentation zur Unterstützung des Designs von funktionalen Sicherheitssystemen ist verfügbar
- Vielseitiges synchrones Abwärtsmodul von 36 VIN, 6 AOUT
- Integrierte MOSFETs, Induktivität und Regler
- Einstellbare Ausgangsspannung von 1 V bis 20 V
- Umspritztes Gehäuse von 6,5 mm x 7,5 mm x 4 mm
- Sperrschichttemperaturbereich: -40 °C bis +125 °C
- Frequenz einstellbar von 200 kHz bis 2,2 MHz
- Negative Ausgangsspannungsfähigkeit
- Extrem hoher Wirkungsgrad über den gesamten Lastbereich
- Spitzenwirkungsgrad von 95 %+
- Externe Vorspannungs-Option für einen verbesserten Wirkungsgrad
- Freiliegendes Pad für eine niedrige thermische Impedanz (EVM θ JA = 18,2 °C/W)
- Abschalt-Ruhestrom von 0,6 µA (typisch)
- Typische Dropout-Spannung von 0,5 V bei einer Last von 4 A
- Extrem niedrige leitungsgebundene und abgestrahlte EMI-Signaturen
- Rauscharmes Gehäuse mit dualen Eingangspfaden und integrierten Kondensatoren reduziert ein Schaltüberschwingen
- Über den Widerstand einstellbare Anstiegsrate des Schaltknotens
- Erfüllt CISPR 11 und 32 Klasse B Emissionen
- Geeignet für skalierbare Netzteile
- Pin-kompatibel mit dem TPSM63610 (36 V, 8 A)
- Inhärente Schutzfunktionen für ein robustes Design
- Ein Präzisionsfreigabeeingang und eine Open-Drain-PGOOD-Anzeige für die Sequenzierung, Steuerung und VIN-UVLO
- Überstrom- und Übertemperaturschutz
Applikationen
- Prüfung und Messung, Luft- und Raumfahrt und Verteidigung
- Fabrikautomatisierung und -steuerung
- Abwärts- und invertierende Abwärts-/Aufwärts-Netzteile
Funktionales Blockdiagramm
