Texas Instruments TPSM82816EVM Evaluierungsmodul
Das Texas Instruments TPSM82816EVM Evaluierungsmodul wurde entwickelt, um das TPSM82816 Modul mit einem 6-A-Abwärtswandler mit integrierter Induktivität zu evaluieren. Dieses Leistungsmodul ist ein Pin-to-Pin kompatibles 6A Abwärtsleistungsmodul mit Frequenzsynchronisation in einem 3mm x 4mm x 1,6mm MicroSip ™ -Gehäuse. Das TPSM82816EVM Modul bietet eine Ausgangsspannung von 1,8 V mit einer Genauigkeit von 1 % für Eingangsspannungen von 2,7 V bis 6 V. Dieses Evaluierungsmodul ist ideal für optische Module, Tests und Messungen, Patientenüberwachung und Diagnose, drahtlose Infrastrukturen und robuste Kommunikationsapplikationen.Merkmale
- 6 A Ausgangsstrom-Leistungsmodul mit integrierter Induktivität
- 3 mm3 mm x 4 mm Leistungsmodul bietet 60 mm2 Gesamtlösungsgröße
- 1,6 mm Höhe
- Eingangsspannungsbereich: 2,7 V bis 6 V
- Möglichkeit der Synchronisation mit externem Taktgeber
Applikationen
- Optische Module
- Tests und Messungen
- Patientenüberwachung und Diagnose
- Drahtlose Infrastruktur
- Robuste Kommunikation
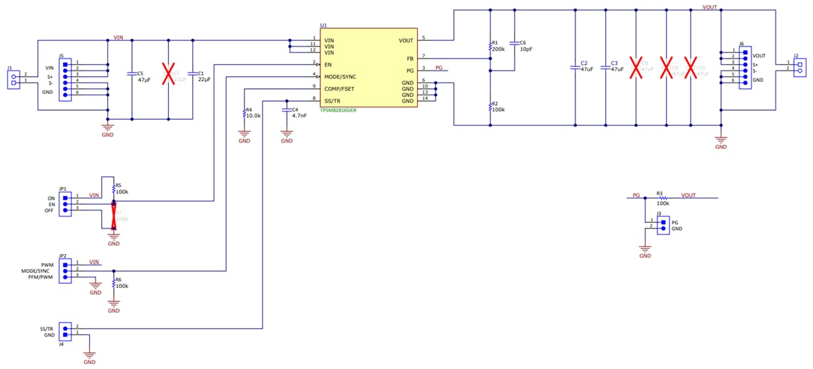
Schaltplan
Draufsicht
Weitere Ressourcen
Veröffentlichungsdatum: 2023-02-21
| Aktualisiert: 2024-09-12
