Texas Instruments TPSM82830x Step-Down Leistungsmodule
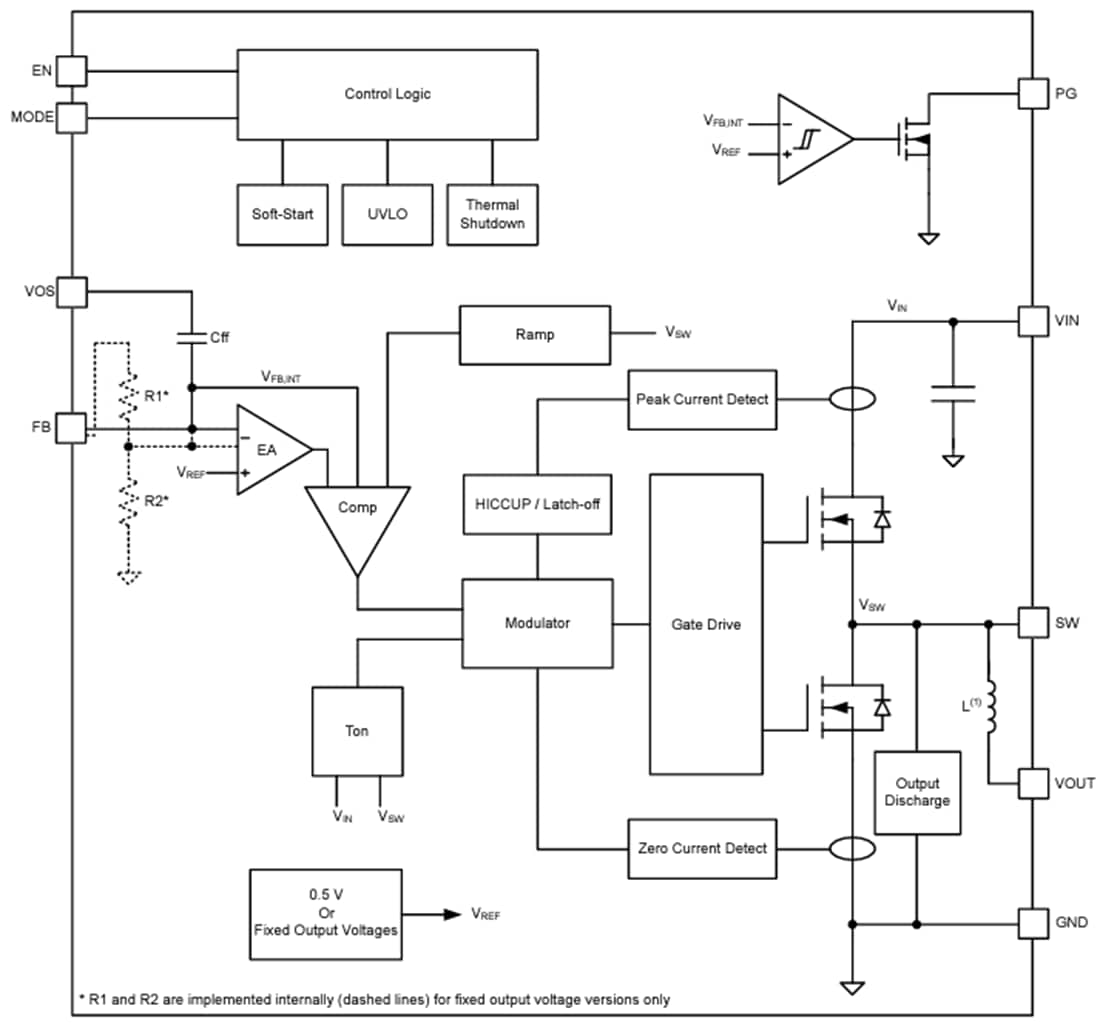
Die Step-Down Leistungsmodule von Texas Instruments TPSM82830x sind einfach zu bedienende, synchrone Step-Down-DC/DC-Module mit einer integrierten Induktivität und On-Chip-Kondensatoren zur Rauschfilterung. Basierend auf der DCS-Steuerung Topologie bieten die Geräte ein schnelles Einschwingverhalten bei geringer Ausgangskapazität. Die interne Referenz ermöglicht die Regelung der Ausgangsspannung bis hinunter zu 0,5 V mit einer hohen Rückkopplungsspannungsgenauigkeit von 1 % über den Sperrschichttemperaturbereich von -40°C bis 125°C.Der Texas Instruments TPSM82830x verfügt über einen MODE-Pin zur Steuerung des Betriebsmodus des Geräts. Der Energiesparmodus sorgt für eine hohe Effizienz bis hin zu sehr geringen Lasten, um die Akkulaufzeit des Systems zu verlängern. Der erzwungene PWM-Modus hält einen kontinuierlichen Leitungsmodus aufrecht, um die geringste Restwelligkeit der Ausgangsspannung und eine quasi feste Schaltfrequenz zu gewährleisten. Die Geräte verfügen über ein Power-Good-Signal und eine gut kontrollierte interne Sanftanlauf-Schaltung. Die Geräte können im Modus 100 % betrieben werden. Die Geräte verfügen über HICCUP-Kurzschlussschutz und thermische Abschaltung zum Schutz vor Fehlern. Die Familie ist in einem 3,0 mm × 3,0 mm × 2,0 mm QFN-Gehäuse erhältlich.
Merkmale
- 2,25 V bis 5,5 V Eingangsspannungsbereich
- Einstellbare Ausgangsspannung von 0,5 V bis 4,5 V
- FB-Spannungsgenauigkeit: 1 % (-40 °C bis +125 °CTJ)
- Optimierte EMI-Leistung
- Erleichtert die Einhaltung von CISPR 11/32
- Integrierte On-Chip-Rauschfilterkondensatoren
- Messungen nach CISPR sind verfügbar
- Hervorragendes Einschwingverhalten
- 7 µA Betriebsruhestrom
- 2,0 MHz Schaltfrequenz
- 35 mΩ und 18 mΩ interne Leistungs-MOSFETs
- DCS-Steuerung Topologie
- MODUS-Pin zur Auswahl des Leitungsmodus
- Unterstützt 1,2 V GPIO
- 100 % Arbeitszyklus für den niedrigsten Dropout
- Aktive Ausgangsentladung
- Power-Good-Ausgang
- Übertemperaturschutz
- Hiccup oder Latch-off OCP/OVP
- SIMPLIS Modell verfügbar
Applikationen
- Industrie-PC
- Fabrikautomatisierung und -steuerung
- Medizinischer Patientenmonitor
- ASIC-, SoC- und MCU-Versorgung
- Generischer Ladepunkt
Funktionales Blockdiagramm
