Texas Instruments TPSM8286xA Abwärts-Leistungsmodule
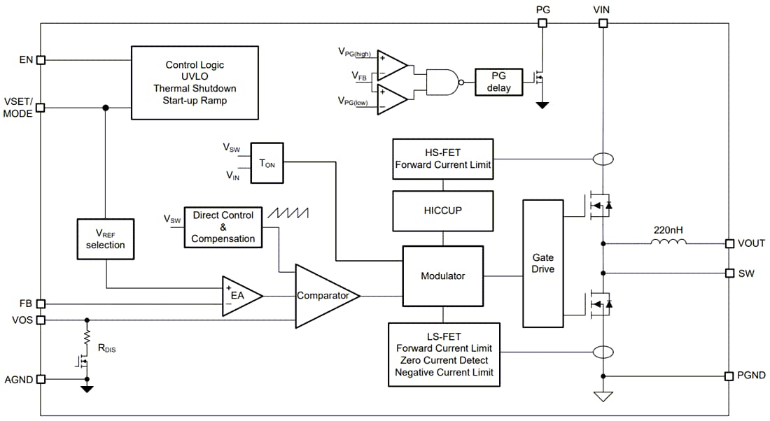
Die TPSM8286xA Abwärts-Leistungsmodule von Texas Instruments sind 4-A- und 6-A-Abwärtswandler-Stromversorgungsmodule, die für kleine Abmessungen und hohe Effizienz optimiert sind. Die Leistungsmodule enthalten einen synchronen Abwärtswandler und eine Induktivität, um das Design zu vereinfachen, die Anzahl externer Komponenten zu reduzieren und PCB-Platz zu sparen. Das niedrige Profil und die kompakte Lösung eignen sich für automatische Montagen mit standardmäßigen Ausrüstungen zur Aufbaumontage.Durch die DCS-Control-Architektur und das hervorragende Lastwechselverhalten wird auch bei kleinen Ausgangskondensatoren eine hohe Genauigkeit der Ausgangsspannung erreicht. Bei mittleren bis schweren Lasten arbeitet der Wandler im PWM-Modus. Bei geringer Last wechselt das Bauteil automatisch in den Stromsparmodus, um im gesamten Laststrombereich weiterhin mit einem hohen Wirkungsgrad zu arbeiten. Die Bauteile können auch im PWM-Modus betrieben werden, um eine geringe Ausgangsspannungswelligkeit zu erzielen.
Die EN- und PG-Pins, welche die Sequenzierungskonfigurationen unterstützen, bieten ein flexibles Systemdesign. Ein integrierter Sanftanlauf reduziert den von der Eingangsversorgung benötigten Einschaltstrom. Der Übertemperaturschutz und die Hiccup-Kurzschluss-Sicherung liefern eine robuste und zuverlässige Lösung. Das TPSM82864A von Texas Instruments ist ein 4-A-Modul, während das TPSM82866A ein 6-A-Modul ist.
Merkmale
- Wirkungsgrad von bis zu 96 %
- Ausgezeichnete thermische Leistung
- CISPR-11 Klasse B-konform
- Ausgangsspannungsgenauigkeit: 1 %
- PLS-Steuerungstopologie für ein schnelles Einschwingverhalten
- 1,4 mm oder 1,8 mm ultra-flaches QFN-Gehäuse
- Eingangsspannungsbereich: 2,4 V bis 5,5 V
- Die gleiche Geräte-Teilenummer bietet entweder
- 0,6 V bis VIN einstellbare Ausgangsspannung
- 13 integrierte Optionen für feste Ausgangsspannung
- Power-Good-Anzeige mit Fensterkomparator
- Schaltfrequenz: 2,4 MHz
- Erzwungener PWM- oder Stromsparmodus
- Betriebsruhestrom: 4 µA
- Ausgangsentladung
- Modus für Tastverhältnis von 100 %
- Hiccup-Kurzschluss-Sicherung
- Thermische Abschaltung
- Betriebstemperaturbereich: -40 °C bis +125 °C
- 3,5 mm × 4,0 mm QFN-Gehäuse mit Rastermaß von 0,5 mm
- 35 mm2 Lösungsgröße
Applikationen
- Core-Versorgung für FPGAs, CPUs, ASICs
- Optische Module
- Medizinische Bildverarbeitung
- Industrie-Transportsysteme
- Fabrikautomatisierung und -steuerung
Funktionales Blockdiagramm
