Texas Instruments TPSM82902 Abwärtswandler
Der TPSM82902 Abwärtswandler von Texasinstruments ist ein kleiner, benutzerfreundlicher und flexibler synchroner DC / DC-Abwärts Wandler mit hohem Wirkungsgrad in einem MicroSiP-Gehäuse. Der TPSM82902 bietet eine wählbare Schaltfrequenz von 2,5 MHz oder 1,0 MHz, wodurch die Verwendungvon kleinen Komponenten und ein schnelles Einschwingverhalten ermöglicht wird.Mit der DCS-Control-Topologie unterstützt der TI TPSM82902 Abwärtswandler eine hohe VOUT-Genauigkeit von ±1 %. Der große Eingangsspannungsbereich des Bauteils von 3 V bis 17 V ermöglicht eine großeauswahl von Nenn Eingängen, wie z. B. 12-V-Versorgung Schienen, Ein Zellen-oder multi Zellen-Li-Ionen- und 5-V-oder 3,3-V-Schienen. Der TPSM82902 wechselt bei leichten Lasten automatisch in den Stromsparmodus (wenn automatische PFM/PWM ausgewählt ist), um einen hohen Wirkungsgrad aufrechtzuerhalten. Darüberhinaus verfügt das Bauteil über einen niedrigen typischen Ruhestrom von 4 µA, um einen hohen Wirkungsgrad bei winzigen Lasten zu liefern. AEE, wenn aktiviert, bietet einen hohen Wirkungsgrad über VIN, VOUT und Last Strom. Der TPSM82902 enthält einen Modus -/Smart-CONF-Eingang zur Einstellung des internen/externen Teilers, der Schalt Frequenz, der Ausgangsspannungsentladung und des automatischen Stromsparmodus oder des erzwungenen PWM-Betriebs.
Der TPSM82902 ist in einem kleinen 11-pin-MicroSiP-Gehäuse von 3,0 mm x 2,8 mm x 1,6 mm mit einer integrierten 1-μh-Induktivität untergebracht.
Merkmale
- Hoher Wirkungsgrad für ein großes Tastverhältnis und einen großen Lastbereich
- IQ von 4 µA (typisch)
- RDS(ON): 62 mΩ High-Side, 22 mΩ Low-Side
- MicroSiP™-Gehäuse von 3 mm x 2,8 mm x 1,6 mm
- Dauerausgangsstrom: bis zu 2 A
- Rückkopplungsspannungsgenauigkeit über Temperatur (-40 °C bis +125 °C): ±0,9 %
- Konfigurierbare Ausgangsspannungsoptionen:
- Externer VFB-Teiler von 0,6 V bis 5,5 V
- Interner VSET-Teiler mit 16 Optionen zwischen 0,4 V und 5,5 V
- DCS-Control-Topologie mit 100-%-Modus
- Erstellen eines benutzerdefinierten Designs mit dem TPSM82902 mit dem WEBENCH® power designer
- Flexibilität über den MODE/S-CONF-Pin
- Schaltfrequenz: 2,5 MHz oder 1,0 MHz
- Erzwungener PWM- oder automatischer (PFM) Energiesparmodus mit dynamischer Moduswechseloption
- Automatische Effizienzsteigerung (AEE)
- Ausgangsentladung ein/aus
- Hochflexibel und benutzerfreundlich
- Optimierte Pinbelegung für Einzelschicht-Routing
- Präziser Freigabeeingang
- Power-Good-Ausgang
- Einstellbarer Soft-Start und Verfolgung
- Kein externer Bootstrap-Kondensator erforderlich
Applikationen
- Rechenzentrums- und Unternehmens-Computer
- Kabelgebundene Netzwerke
- Drahtlose Infrastruktur
- Fabrikautomatisierung und -steuerung
- Prüf- und Messsysteme
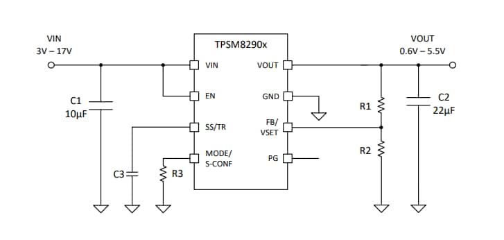
Vereinfachter Schaltplan
Wirkungsgrad gegenüber Ausgangsstrom
