Texas Instruments TPSM8310x Buck-Boost-Module
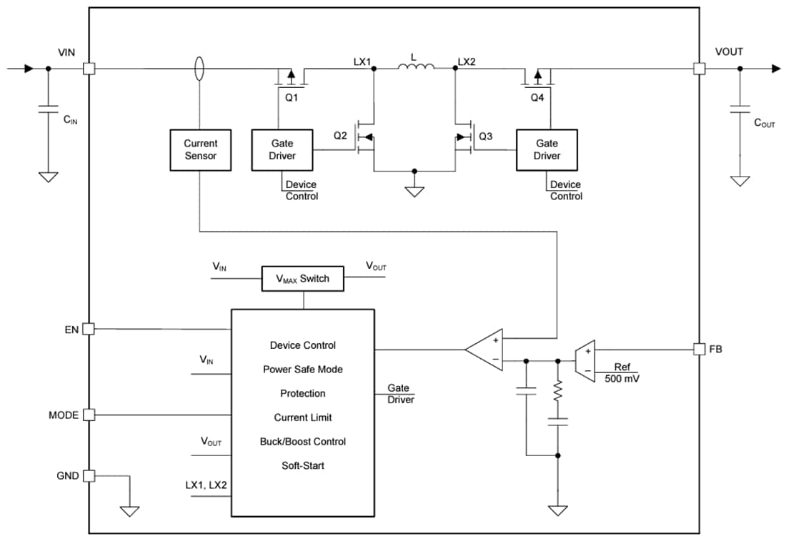
Texas Instruments TPSM8310x Buck-Boost-Module sind MicroSiP™ Leistungsmodule mit konstanter Frequenz- und Spitzenstromregelung, die für kleine Lösungen und einen hohen Wirkungsgrad optimiert sind. Die Leistungsmodule enthalten eine Induktivität, um das Design zu vereinfachen, externe Komponenten zu reduzieren und PCB-Fläche zu sparen. Diese Bauteile verfügen über eine Spitzenstrombegrenzung von 3 A (typisch) und einen Eingangsspannungsbereich von 1,6 V bis 5,5 V. Das TPSM8310x bietet eine Stromversorgungslösung für Systemvorregler und Spannungsstabilisatoren.Abhängig von der Eingangsspannung arbeitet der TPSM8310x von Texas Instruments automatisch im Boost-, Buck- oder 3-Zyklus-Buck-Boost-Modus, wenn die Eingangsspannung ungefähr der Ausgangsspannung entspricht. Die Übergänge zwischen den Modi erfolgen mit einem definierten Tastverhältnis und vermeiden ein unerwünschtes Umschalten innerhalb der Modi, um die Welligkeit der Ausgangsspannung zu reduzieren. Der Ruhestrom von 8 µA und der Stromsparmodus ermöglichen den höchsten Wirkungsgrad bei geringer bis keiner Last.
Merkmale
- 1,6 V bis 5,5 V Eingangsspannungsbereich
- Eingangsspannung des Bauteils: > 1,65 V für die Inbetriebnahme
- Ausgangsspannungsbereich: 1,2 V bis 5,5 V
- 1,0 V Vout wird im PFM-Modus unterstützt
- Hohe Ausgangsstrombelastbarkeit, 3 A Spitzenschaltstrom
- 1,5 A Iout für VIN ≥ 3 V, VOUT = 3,3 V
- 1,2 A Iout für VIN ≥ 2,7 V, VOUT = 3,3 V
- Aktive Ausgangsentladung (nurTPSM83101)
- Hoher Wirkungsgrad über den gesamten Lastbereich
- Ruhestrom: 8 µA (typisch)
- Automatischer Stromsparmodus und erzwungener PWM-Modus
- Spitzenstrom-Auf-/Abwärtsmodus-Architektur
- Nahtloser Modusübergang
- Durchlass- und Sperrstrom-Betrieb
- Einschalten in vorgespannte Ausgänge
- Festfrequenzbetrieb mit 2 MHz-Umschaltung
- Sicherheit und robuster Betrieb
- Überstromschutz und Kurzschlussschutz
- Integrierter Sanftanlauf mit aktiver Anlaufadoption
- Übertemperaturschutz und Überspannungsschutz
- Echte Abschaltfunktion mit Lastabschaltung
- Durchlass- und Rückwärtsstrombegrenzung
- Kleine Lösungsgröße
- MicroSiP™-Leistungsmodul mit integrierter Induktivität
- 8-Pin-µSiP-Gehäuse von 2,0 mm × 2,6 mm × 1,2 mm (max.)
Applikationen
- Spannungsstabilisator (Datenkommunikation, optische Module, Kühlung/Heizung)
- Punktlastregelung (verdrahteter Sensor, Anschluss-/Kabeladapter und Dongle)
- Systemvorregler (Smartphone, Tablet, Terminal, Telematik)
- Fingerabdruck, Kamerasensoren (elektronisches Smart-Schloss, IP-Netzwerkkamera)
Funktionales Blockdiagramm
Veröffentlichungsdatum: 2023-08-24
| Aktualisiert: 2024-12-18
