Texas Instruments TPSM84338 Synchrones Abwärts-Leistungsmodul
TPSM84338 Synchrones Abwärts-Leistungsmodul von Texas Instruments ist ein einfach zu handhabendes Modul mit hohem Wirkungsgrad und hohem Spannungseingang, das eine hohe Designflexibilität bietet. Dieses Modul bietet einen Eingangsspannungsbereich von 3,8 V bis 28 V, einen Ausgangsspannungsbereich von 0,6 V bis 17 V, einen Dauerausgangsstrom von bis zu 3 A und eine Referenzspannung von 0,6 V ±1 %. Das TPSM84338 Leistungsmodul wurde für Systeme entwickelt, die über die Stromschienen 5 V 12 V 19 V und 24 V versorgt werden. Dieses Bauteil nutzt eine Spitzenstrommodussteuerung mit interner Kompensation für ein schnelles Einschwingverhalten und eine gute Leitungs- und Lastregelung. Das Leistungsmodul TPSM84338 unterstützt einen Dauerausgangsstrom von bis zu 3 A, einen niedrigen Ruhestrom von 28µA (typisch) und ein maximales Tastverhältnis von 98 %. Dieses Abwärts-Leistungsmodul ist in einem 3,3 mm x 4,5 mm x 2 mm QFN-Gehäuse erhältlich. Typische Anwendungen sind Medizin und Gesundheitswesen, Test- und Messtechnik, Gebäudeautomatisierung, drahtgebundene Netzwerke und drahtlose Infrastrukturen.Das Leistungsmodul TPSM84338 bietet eine Festfrequenz-Spitzenstromregelung mit interner Kompensation für schnelles Einschwingverhalten und gute Netz- und Lastregelung. Dieses Leistungsmodul enthält einen integrierten Bootstrap-Kondensator und Induktivität, um ein einfaches PCB-Layout zu ermöglichen. Das TPSM84338 Leistungsmodul bietet nicht-verriegelte Schutzfunktionen für OTP, OCP, OVP, UVP und UVLO. Dieses Abwährtsleistungs-Modul bietet eine wählbare PFM/FCCM-Funktion bei geringer Last und eine einstellbare Soft-Start-Zeit/Power-Good-Anzeigefunktion.
Merkmale
- Für eine große Auswahl von Applikationen ausgelegt
- 3,8 V bis 28 V Eingangsspannungsbereich
- 0,6 V bis 17 V Ausgangsspannungsbereich
- Bis zu 3 A Dauerausgangsstrom
- 0,6 V ±1 % Referenzspannung (-40 °C bis 125 °C)
- Niedriger Ruhestrom von 28 µA (typ.)
- 70 ns, 114 ns Mindest-Einschalt-, Ausschaltzeit
- Maximale Einschaltzeit: 8 ° S
- 98 % maximales Tastverhältnis
- Benutzerfreundlichkeit und geringe Designgröße
- Spitzenstromregelungsmodus mit interner Kompensation
- Wählbare Frequenz: 200 kHz bis 2,2 MHz
- 200 kHz bis 2,2 MHz synchronisierbar mit externem Taktgeber (unterstützt Phasenverschiebung)
- PFM/FCCM bei geringer Last wählbar
- Wählbare, einstellbare Soft-Start-Zeit/Leistungsanzeigefunktion
- Gute EMI-Leistung mit Frequenzspreizung und optimiertem Pinout
- Hiccup-OC-Begrenzung für High-Side- und Low-Side-MOSFETs
- Nicht-verriegelte Schutzfunktionen für OTP, OCP, OVP, UVP und UVLO
- Integrierter Bootstrap-Kondensator und Induktivität zur Unterstützung eines einfachen PCB-Layouts
- -40 °C zu 125 °C Sperrschichttemperatur im Betrieb
- 3,3 mm x 4,5 mm x 2 mm QFN-Gehäuse
Applikationen
- Medizin und Gesundheitswesen
- Test und Messung
- Gebäudeautomation
- Verkabelte Netzwerke und drahtlose Infrastruktur
- Verteilte Stromversorgungssysteme mit 5 V 12 V 19 V und 24 V Eingang
Wirkungsgrad, VOUT = 5 V, fSW = 1.000 kHz
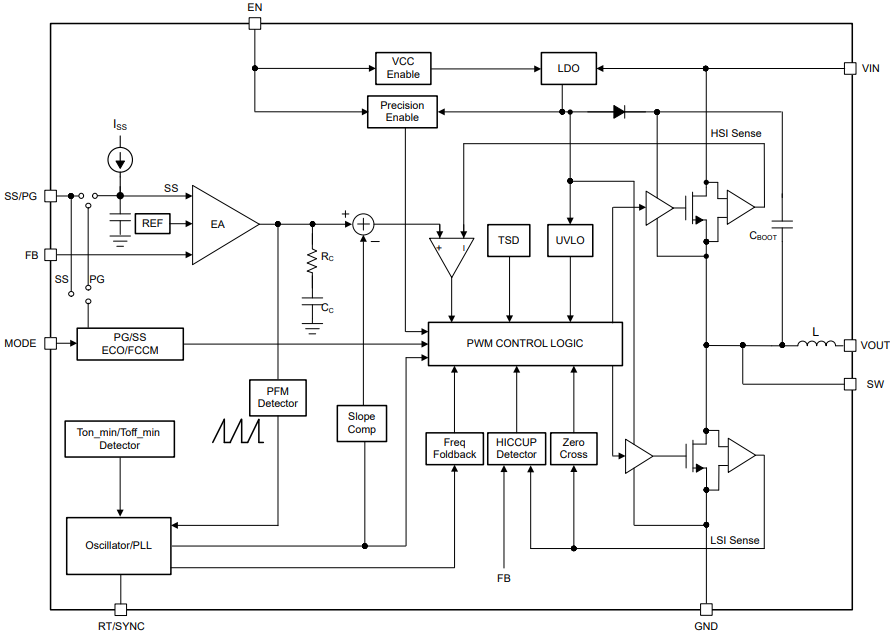
Funktionales Blockdiagramm
Schaltschema
Veröffentlichungsdatum: 2025-01-24
| Aktualisiert: 2025-03-21
