Texas Instruments TPSM84624 6A-Leistungsmodul
Das Texas Instruments TPSM84624 6A-Leistungsmodul ist eine benutzerfreundliche integrierte Leistungslösung, die einen 6A-DC/DC-Wandler mit Leistungs-MOSFETs, einer geschirmten Induktivität und Passivbauteilen in einem QFM-Gehäuse mit kleinem Formfaktor vereint. Für diese Leistungslösung sind lediglich sechs externe Komponenten erforderlich, gleichzeitig wird die Fähigkeit, die wichtigsten Parameter anzupassen, beibehalten um spezifische Design-Anforderungen zu erfüllen. Eine ultraschnelle Einschwingzeit kann erreicht werden, indem die TurboTrans™-Funktion verwendet wird. Mit TurboTrans kann die Einschwingzeit für eine reduzierte Abweichung der Ausgangsspannung mit weniger Ausgangskapazität optimiert werden. Das 24-Pin-QFM-Gehäuse von 7,5 mm × 7,5 mm × 5,3 mm kann einfach an eine Leiterplatte gelötet werden und verfügt über eine ausgezeichnete Verlustleistungsfähigkeit. Das TPSM84624 bietet Flexibilität mit seinen vielen Funktionen, wie Power-Good, programmierbarer UVLO, Verfolgung, Vorspannungs-Start-up. Dieses Bauteil verfügt über einen Überstrom- und Übertemperaturschutz und stellt ein hervorragendes Produkt für die Stromversorgung einer großen Auswahl von Bauteilen und Systemen dar.Merkmale
- Integrierte Induktivitäts-Leistungslösung
- QFM-Gehäuse von 7,5 mm × 7,5 mm × 5,3 mm
- Alle Pins sind vom Gehäuse-Perimeter zugänglich
- Eingangsspannungsbereich: 4,5 V bis 17 V
- Großer Ausgangsspannungsbereich: 0,6 V bis 10 V
- Wirkungsgrade bis zu 96 %
- Anpassbare Schaltfrequenz (200 KHz bis 1,6 MHz)
- Möglichkeit der Synchronisation mit externem Takt
- Ultra-schnelle Lastsprungantwort (TurboTrans™)
- Power-Good-Ausgang
- Erfüllt EN55011-Grenzwerte der Klasse B für abgestrahlte EMI
- Betriebstemperaturbereich (Umgebung): -40 °C bis +105 °C
- Betriebs-IC-Sperrschichtbereich: -40 °C bis 150 °C
Applikationen
- Telekommunikations- und Drahtlosinfrastruktur
- Industrieausrüstung - Automatisierte Testgeräte
- Unternehmens-Schaltung und Speicherapplikationen
- Stromverteilungssysteme mit hoher Dichte
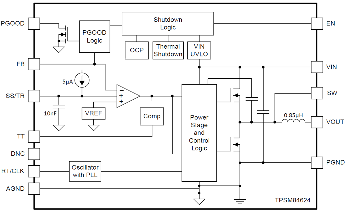
Funktionales Blockdiagramm
Veröffentlichungsdatum: 2018-05-30
| Aktualisiert: 2025-05-29
