Texas Instruments TPSM86125x Synchrones Abwärtsmodul
Das synchrone Abwärtsmodul TPSM86125x von Texas Instruments ist ein einfaches, benutzerfreundliches, hocheffizientes synchrones Abwärtsmodul mit hoher Leistungsdichte. Es hat einen Eingangsspannung von 3 V bis 17 V und unterstützt bis zu 1 A Dauerstrom. Der TPSM86125x verwendet den D-CAP3-Steuermodus, um Ausgangskondensatoren mit niedrigem ESR zu unterstützen und ein schnelles Einschwingverhalten ohne externe Kompensation zu ermöglichen. Das Bauteil unterstützt ein Tastverhältnis von bis zu 95 %.Der TPSM861252 von Texas Instruments arbeitet im Eco-Modus, der einen hohen Wirkungsgrad bei geringer Last gewährleistet. Der TPSM861257 arbeitet im FCCM-Modus, der unter allen Lastbedingungen die gleiche Frequenz und eine geringere Ausgangswelligkeit aufweist. Der TPSM861253 ist ein Bauteil mit fester 3,3 V Ausgangsspannung und FCCM-Modus. Das Bauteil enthält auch die Teilerwiderstände und einen Vorwärtskondensator innerhalb des Moduls. Der TPSM86125x enthält einen vollständigen Schutz über OVP, OCP, UVLO, OTP und UVP mit Hiccup.
Das Bauteil ist in einem QFN-Gehäuse erhältlich. Die Sperrschichttemperatur ist von -40 °C bis 125 °C spezifiziert.
Merkmale
- Für eine große Auswahl von Applikationen ausgelegt
- 3 V bis 17 V breiter Eingangsspannungsbereich
- Feste Ausgangsspannung von 3,3 V beim TPSM861253
- Ausgangsspannungsbereich beim TPSM861252: 0,6 V bis 10 V
- Ausgangsspannungsbereich beim TPSM861257: 0,6 V bis 5,5 V
- 0,6 V Referenzspannung
- Genauigkeit: ±1 % für 0,6 Vref bei 25 °C
- Genauigkeit: ±1,5 % für 0,6 Vref bei -40 °C bis +125 °C
- Genauigkeit: ±1 % für 3,3 Vout von 0 °C bis +65 °C
- Integrierte 55-mΩ- und 24-mΩ-MOSFETs
- 100 µA niedriger Ruhestrom beim TPSM861252
- 1,4 MHz Schaltfrequenz
- Maximaler Betrieb mit großem Tastverhältnis von 95 %
- 1,2 V Präzisions-EN-Schwellenspannung
- 1,6 ms feste typische Sanftanlaufzeit
- Benutzerfreundlichkeit und kleine Designgröße
- TPSM861252 Eco-Modus, TPSM861253/7 FCCM-Modus bei geringer Last
- Schneller, transienter D-CAP3™-Steuermodus
- Einfaches Layout mit integrierter Induktivität und Bootstrap-Kondensator
- Unterstützt den Start mit vorgespannter Ausgangsspannung
- Open-Drain-Power-Good-Anzeige
- Nicht verriegelnd für OV-, OT- und UVLO-Schutz
- Hiccup-Modus im UV-Schutz
- Zyklus-für-Zyklus-OC- und NOC-Schutz
- Sperrschichttemperatur im Betrieb: -40 °C zu 125 °C
- QFN-Gehäuse, 3,3 mm × 4 mm × 2 mm
Applikationen
- Merchant-Netzwerk und Server-PSU
- AC/DC-Adapter/Netzteil
- Fabrikautomatisierung und -steuerung
- Prüf- und Messsysteme
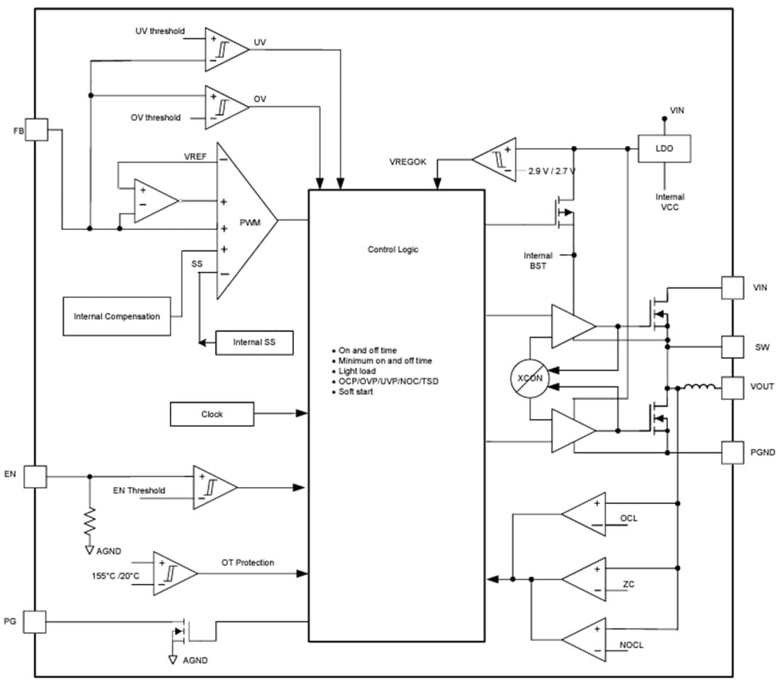
Funktionales Blockdiagramm
Veröffentlichungsdatum: 2024-03-27
| Aktualisiert: 2024-06-17
