Texas Instruments TPSM86838EVM Evaluierungsmodul
Das Texas Instruments TPSM86838EVM Evaluierungsmodul ist zur Evaluierung der Funktionsweise des TPSM86838 konfiguriert. Das TPSM86838 ist ein hocheffizientes, benutzerfreundliches, synchrones Abwärts-Leistungsmodul mit hohem Spannungseingang. Das TPSM86838 umfasst Leistungs-MOSFETs, eine abgeschirmte Induktivität und einfache Passiv-Elemente, wodurch die Lösungsgröße reduziert wird. Das TPSM86838 wurde für Systeme entwickelt, die über 12 V, 19 V und 24 V Power-Bus-Schienen betrieben werden. Dieses Gerät verfügt über einen weiten Betriebseingangsspannungsbereich von 4,5 V bis 28 V.Das TI TPSM86838EVM Evaluierungsmodul unterstützt bis zu 8 A kontinuierlichen Ausgangsstrom mit einem D-CAP3 Steuermodus, um eine einfach zu entwerfende und stabile Regelung mit sehr wenigen externen Komponenten zu ermöglichen.
Merkmale
- 4,5 V bis 28 V Eingangsspannungsbereich
- 0,6 V bis 5,5 V Ausgangsspannung
- 8 A kontinuierliche Ausgangsstromfähigkeit
- 19-poliges, 5,0 mm x 5,5 mm QFN-HotRod™-Gehäuse
Applikationen
- Industrie-PC, EPOS, Fabrikautomation und -steuerung
- Monitore, Fernseher, Lautsprecher, PCs und Notebooks sowie tragbare Elektronik
- Allgemeine Anwendungszwecke für 12 V, 19 V, 24 V Power-Bus-Versorgungen
- Multifunktionsdrucker, Videokonferenzsystem
Lieferumfang Kit
- Ein TPSM86838EVM Board
- Haftungsausschluss bezüglich EVM – Bitte lesen
Layout
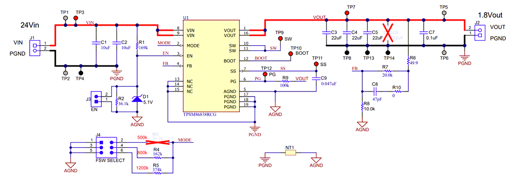
Schaltplan
Veröffentlichungsdatum: 2024-02-08
| Aktualisiert: 2024-03-29
