Texas Instruments TSV91xA Universal-Operationsverstärker
Texas Instruments TSV91xA Universal-Operationsverstärker sind Einzel-, Zwei- und Vierkanal-Operationsverstärker, die eigens für Universalapplikationen entwickelt wurden. Dieses Bauteil verfügt über Rail-to-Rail-Eingangs- und Ausgangsschwingungen (RRIO), eine hohe Bandbreite (8 MHz) und eine niedrige Offset-Spannung (typisch 0,3 mV). Dies macht den TSV91xA attraktiv für eine Vielzahl von Applikationen, bei denen ein gutes Gleichgewicht zwischen Geschwindigkeit und Stromverbrauch erforderlich ist. Diese Operationsverstärker weisen eine stabile Verstärkung auf und verfügen über einen extrem niedrigen Eingangsruhestrom, wodurch sie in Applikationen mit hohen Quellimpedanzen eingesetzt werden können. Durch den geringen Eingangsruhestrom eignet sich der TSV91xA auch für Sensorschnittstellen, batteriebetriebene und mobile Applikationen, sowie für die aktive Filterung.Merkmale
- Rail-to-rail input and output
- 18nV/√Hz at 1kHz low noise
- 550µA Typical low power consumption
- 8MHz high-gain bandwidth
- 2.5V to 5.5V operating supply voltage
- 1pA Typical low input bias current
- 1.9mV maximum low input offset voltage
- ±0.5 µV/°C (Typical) low offset voltage drift
- ±4 kV Human-Body Model (HBM) ESD internal protection
- –40°C to +125°C extended temperature range
Applikationen
- Battery-powered applications
- Motor control
- Power modules
- HVAC: Heating, Ventilating, and Air Conditioning
- Washing machines
- Refrigerators
- Medical instrumentation
- Active filters
- Sensor signal conditioning
- Audio receiver
- Automotive infotainment
Datasheets
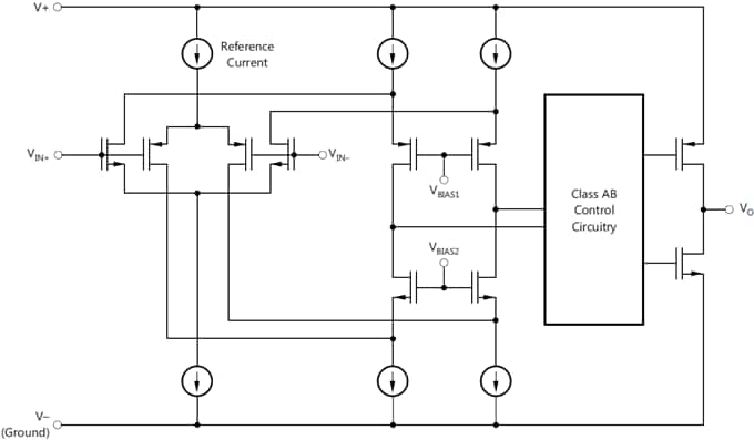
Functional Block Diagram
Veröffentlichungsdatum: 2017-10-09
| Aktualisiert: 2025-04-28
