Texas Instruments TUSB319-Q1 USB-Typ-C-DFP-Anschluss-Controller

Der Texas Instruments TUSB319-Q1 USB Typ-C-DFP-Anschluss-Controller ist ein USB-PD-Typ-C-Downstream-Facing-Port-Controller (DFP). Der TUSB319-Q1 überwacht die Typ-C Kanalkonfigurationsleitungen (CC) um zu bestimmen, ob ein USB-Gerät angeschlossen ist. Wenn ein Upstream Facing Port- (UFP) Bauteil angeschlossen ist, steuert der TUSB319-Q1 eine Open Drain-Ausgangs-ID, die im System verwendet werden kann, um VBUS-Leistung anzuwenden. Das Bauteil überträgt auch die einstellbare VBUS-Stromquellenfähigkeit an den UFP über die CC-Leitungen.

Merkmale

  • Erfüllt die USB Type-C™-Spezifikationen
  • Unterstützt DFP-Applikationen (Host/Quelle) mit bis zu 15 W Leistung
  • Unterstützt Typ-C-Strommodusanzeige bis zu 3 A (Standard, 1,5 A, 3 A)
  • Bietet die Stecker-Ausrichtung des Typs C
  • Kanalkonfiguration (CC)
    • Erkennung des USB-Anschlusses
    • Kabelausrichtungserfassung
  • VBUS-Erkennung
  • Versorgungsspannung: 3,8 V bis 5,5 V
  • Geringer Stromverbrauch
  • WSON-Gehäuse von 2 mm x 2 mm mit 0,5 mm Rastermaß
  • Industrieller Temperaturbereich von -40 °C bis 85 °C

Applikationen

  • Wand-Ladegerät
  • Automobil-Ladegerät, USB-Anschluss
  • DFP-Anschluss für Desktops, Notebooks, All-in-One

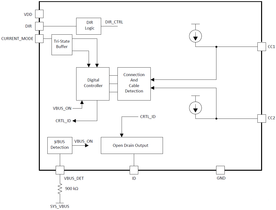
Funktionales Blockdiagramm

Blockdiagramm - Texas Instruments TUSB319-Q1 USB-Typ-C-DFP-Anschluss-Controller
Veröffentlichungsdatum: 2017-08-23 | Aktualisiert: 2022-05-03