Texas Instruments TXE8116 16-Bit SPI BUS I/O Expander
Der 16-Bit-Expander Texas InstrumentsSPI TXE8116 BUS I/O eine Erweiterung von 1,65 V nach 5,5 V Betriebsversorgungsspannung- Bereich ausgelegt und bietet eine universelle parallele Erweiterung I/O für das Vierdraht-Protokoll Serielle Peripherieschnittstelle (SPI). Dieses Gerät verfügt über I/O -Anschlüsse sowie zusätzliche Verbesserungen, die das I/O- Betriebsverhalten in Bezug auf Geschwindigkeit, Stromverbrauch und Flexibilität optimieren sollen.Der I/O- TXE8116 unterstützt SPI-Taktraten von 10 MHz von 3,3 V bis 5,5 V und 5 MHz von 1,65 V bis 5,5 V und verbraucht einenµA (typischen) niedrigen Standby-Strom. Dieses Gerät beinhaltet erweiterte Fähigkeiten wie z. B. eine Interruptausgabe, aktiv-niedrigen Reset, ausfallsicheren Modus, Polaritäts- Inversion, Glitch-Filterung und programmierbare Push-Pull/Open-Drain-Ausgänge. Typische Applikationen sind industrielle Transporttechnik, Automatisierung, Server, Router (Telekommunikationsvermittlungsgeräte), Produkte mit GPIO-begrenzten Prozessoren, Test- und Messung, Fabrikautomatisierung und -steuerung sowie Medizin und Gesundheitswesen.Merkmale
- Betriebsversorgungsspannungs- Bereich 1,65 V bis 5,5 V
- Niedriger Standby-Strom-Verbrauch von 2,3 µA typisch
- SPI-SCLK-Frequenz:
- 10 MHz von 3,3 V bis 5,5 V
- 5 MHz von 1,65 V bis 5,5 V
- Aktiv-Low-Reset-Eingang (Reset)
- 5V-tolerant Eingangs- und Ausgangsports
- Integrierte ausfallsichere I/O -Funktion
- Offener Drain-Aktive niedriger Interruptausgabe (INT)
- Die individuelle I/O-Steuerung und der Störfilter werden an allen Eingängen der GPIOs unterstützt.
- SPI-daisy-chain-Unterstützung
- I/O -Lesemodus im Burst -Modus unterstützt
- I/O -Polaritätsumkehr unterstützt
- Bus-Hold-Funktion zum Beibehalten des letzten I/O Zustands
- Verriegelte Ausgänge mit hoher Fähigkeit zum direkten Ansteuern von LEDs
- Das Betriebsverhalten bei Latch-up übersteigt 100 mA gemäß JESD 78, Klasse II
- ESD-Schutz übersteigt JESD 22:
- 2.000 V Human-Body Model (A114-A)
- 1.000 V Charged-Device Model (C101)
Applikationen
- Industrieller Transport
- Industrieautomatisierung
- Prüfung und Messung
- Fabrikautomatisierung und -steuerung
- Medizin und Gesundheitswesen
- Server
- Router (Schaltanlagen in der Telekommunikation)
- Produkte mit GPIO-begrenzten Prozessoren
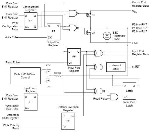
Logikschaltung
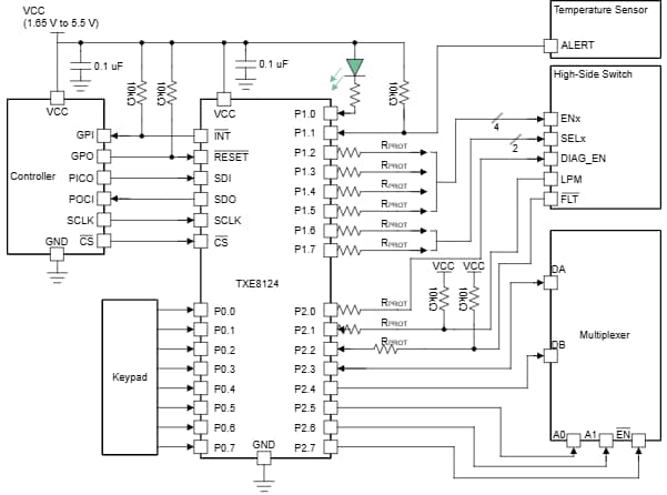
Typisches Anwendungsschema
Vereinfachtes Schaltschema von P0.0 bis P2.7
Veröffentlichungsdatum: 2025-11-04
| Aktualisiert: 2025-12-01
