Texas Instruments UC284xL/UC284xL-Q1 PWM-Controller

Texas Instruments UC284xL/UC284xL-Q1 PWM-Controller sind Pin-zu-Pin-kompatible Steuergeräte, eine aktualisierte Version des UC284xAQ/UC284xA-Q1. Die Regler liefern Funktionen zur Steuerung von Strommodus- oder Schaltnetzteilen, einschließlich eines höheren VCC-Bereichs bei 36 V, eines niedrigeren Einschaltstroms bei 0,25 mA, einer engeren Betriebsstromtoleranz bei max. 15 mA und einer schnelleren Reaktion auf den Zyklus-für-Zyklus-Stromschutz bei 100 ns.

Der robuste Ausgangstreiber des TI UC284xL-Q1 bietet eine kürzere Anstiegs- und Abfallzeit bei max. 75 ns, um Schaltverluste zu reduzieren und für leistungsfähigere Treiberfunktionen mit einem Niedrigpegel-Ausgang, der weit von der FET-Schwellspannung entfernt ist.

Merkmale

  • Verbesserter Ausgangstreiber und niedrigerer Betriebs-/Einschaltstrom vom UC284xAQ/UC284xA-Q1
  • Optimiert für Offline- und DC/DC-Wandler
  • Niedriger Einschaltstrom (<0,5 mA)
  • Getrimmter Oszillator-Entladestrom
  • Automatische Störgrößenaufschaltung
  • Impuls-für-Impuls-Strombegrenzung
  • Verbesserte Lastverhalten
  • Unterspannungssperre mit Hysterese
  • Doppelte Impulsunterdrückung
  • Hochstrom-Totem-Pole-Ausgang
  • Intern getrimmte Bandlückenreferenz
  • Bis zu 500 kHz Betriebsfähigkeit
  • Dokument für funktionale Sicherheit zur Unterstützung des Designs von funktionalen Sicherheitssystemen ist verfügbar
  • AEC-Q100-qualifiziert (UC284xA-Q1) mit den folgenden Ergebnissen
    • -40 °C bis 125 °C Bauteiltemperatur Klasse 1
    • ±2 kV HBM-Bauteilklassifikation Stufe 2
    • > 1000 V CDM-Bauteilklassifikation Stufe C6:

Applikationen

  • Schaltnetzteile (SNT)
  • DC/DC-Wandler
  • Leistungsmodule
  • Industrie-PSU
  • Batteriebetriebene PSU
  • Vorspannungsversorgung für Traktionswechselrichter
  • Isolierte Vorspannungsversorgung für OBC- und DC/DC-Wandler
  • Isolierte Stromversorgung für HLK-Kompressormodule

Typische Fahrzeuganwendungen

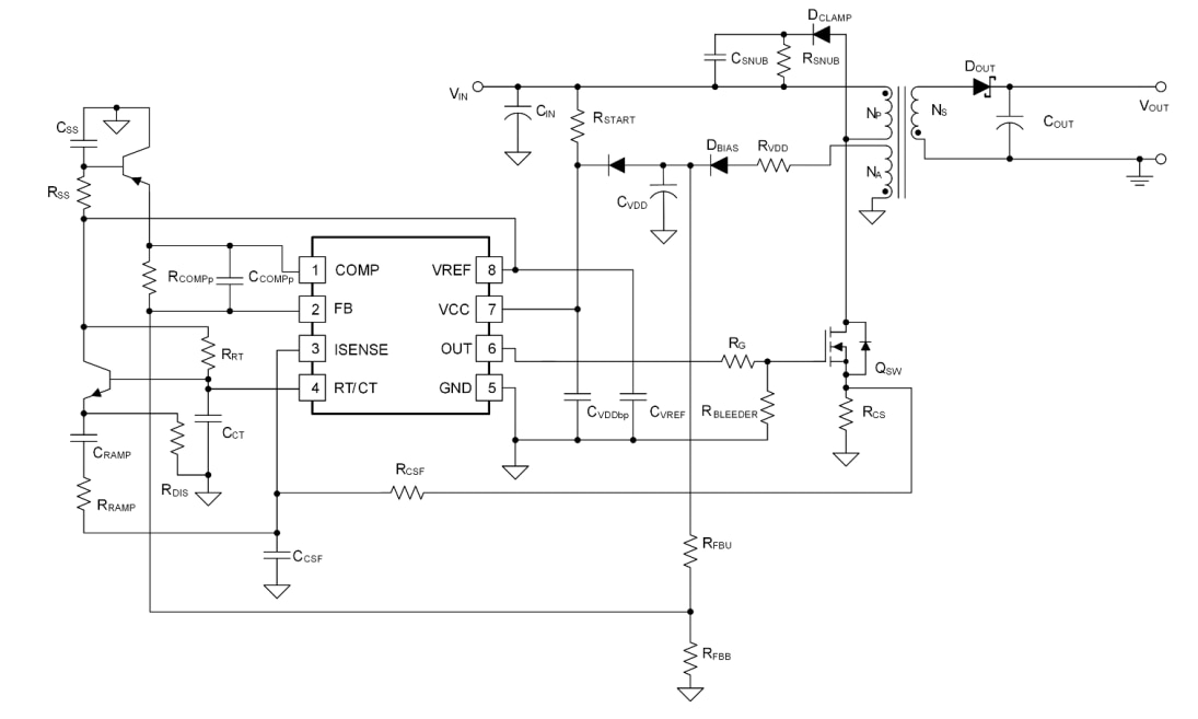
Applikations-Schaltungsdiagramm - Texas Instruments UC284xL/UC284xL-Q1 PWM-Controller

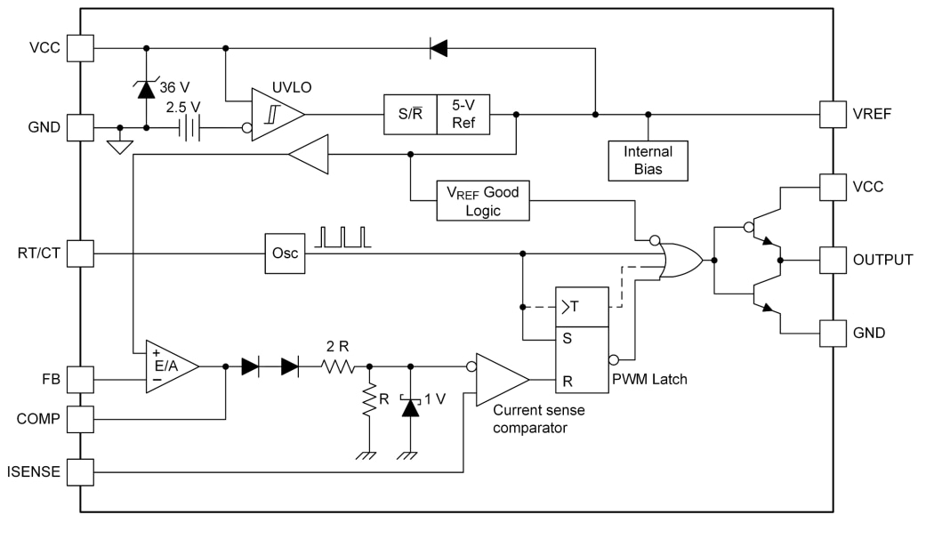
Funktionales Blockdiagramm

Blockdiagramm - Texas Instruments UC284xL/UC284xL-Q1 PWM-Controller
Veröffentlichungsdatum: 2025-05-14 | Aktualisiert: 2025-05-29