Texas Instruments UCC21231 Isolierter Zweikanal-Gate-Treiber
Die isolierten Gate-Treiber von Texas Instruments UCC21231 sind isolierte Zweikanal-Gate-Treiber mit einem weiten Temperaturbereich und einer programmierbaren Totzeit. Dieses Gerät zeichnet sich durch gleichbleibende Robustheit und Leistung unter extremen Temperaturbedingungen aus. UCC21231 wurde mit einem 4 A Spitzen-Quell- und 6 A Spitzen-Senkstrom entwickelt, um Leistungs-MOSFET-, SiC- und GaN-Transistoren. Der UCC21331 kann als zwei Low-Side-Treiber, zwei High-Side-Treiber oder als Halbbrückentreiber konfiguriert werden. Die Eingangsseite ist von den beiden Ausgangstreibern durch eine Isolationsbarriere von 3 kVRMS isoliert. Diese Isolierung erfolgt mit einer Gleichtakt-Transientenfestigkeit (CMTI) von mindestens 125 V/ns.Zu den Schutzfunktionen gehören eine Freigabefunktion zum gleichzeitigen Abschalten beider Ausgänge, eine über einen Widerstand programmierbare Totzeit und eine negative Spannungsbehandlung für bis zu -2-V-Spitzen für 200 ns an den Eingangs- und Ausgangspins. Ein integrierter Entstörungsfilter unterdrückt Eingangstransienten, die kürzer als 5 ns sind. Alle Versorgungen verfügen über einen UVLO-Schutz. Der Texas Instruments UCC21231 akzeptiert VDD-Versorgungsspannungen bis zu 25 V. Durch den VCCI-Eingangsbereich von 3 V bis 5,5 V eignet sich der Treiber als Verbindung für Digital-Controller. Alle Versorgungsspannungspins sind mit einem Unterspannungsschutz (UVLO) ausgestattet. Mit all diesen fortschrittlichen Eigenschaften ermöglicht der UCC21331/UCC21331-Q1 einen hohen Wirkungsgrad, eine große Robustheit und eine hohe Leistungsdichte in verschiedenen Leistungsanwendungen.
Merkmale
- Universal (Dual-Low-Side-, Dual-High-Side- oder Halbbrückentreiber)
- Bis zu 4 A Spitzen-Quell- und 6 A Spitzen-Senkausgangsstrom
- Grundlegende Nennisolierung: 1,6 KVRMS
- Gleichtakt-Transientenfestigkeit (CMTI) von mindestens 125V/ns
- Schaltparameter
- 33 ns typische Laufzeitverzögerung
- 5 ns maximale Pulsbreitenverzerrung
- Maximale VDD -Einschaltverzögerung von 10 µs
- Ausgangsantriebsversorgung von bis zu 25 V VDD mit einem UVLO-Schutz von 5 V VDD
- UVLO-Schutz für alle Netzteile
- Schnelle Aktivierung für die Leistungssequenzierung
- 4 mm × 4 mm SON-Gehäuse mit > 1,2 mm Abstand
- Thermisches PAD unter jedem Kanal
- 14,1 °C/W RƟJB
- Sperrschichttemperaturbereich von -40 bis +150 °C
Applikationen
- Server, Telekommunikation und industrielle Infrastruktur
- AC-DC- und DC-DC-Netzteile
- Unterbrechungsfreie Stromversorgung (UPS)
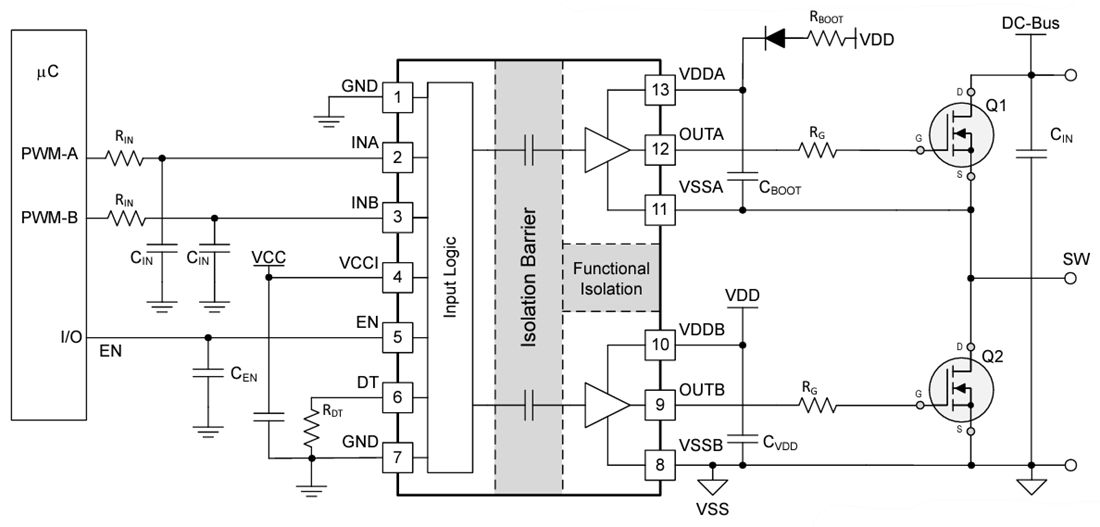
Typischer Applikationsschaltplan
