Texas Instruments UCC21550/UCC21550-Q1 Zweikanal-Gate-Treiber
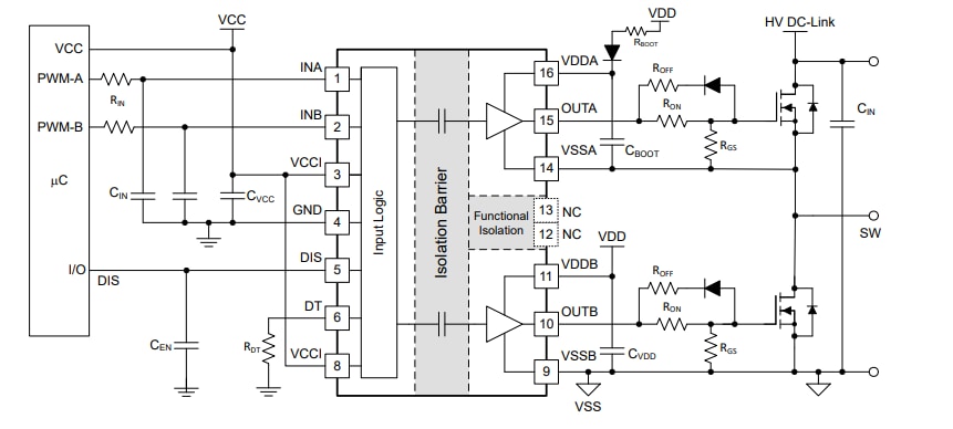
Texas Instruments UCC21550/UCC21550-Q1 Zweikanal-Gate-Treiber sind isolierte Treiber mit programmierbarer Totzeit und einem großen Temperaturbereich von -40 °C bis 150 °C. Diese Gate-Treiber sind mit einem maximalen Quellenstrom von 4 A und einem maximalen Senkenstrom von 6 A ausgelegt, um Leistungs-MOSFET, SiC, GaN und IGBT-Transistoren anzusteuern. Die UCC21550/UCC21550-Q1 Treiber sind optisch isolierte Gate-Treiber, die als zwei Low-Side-Treiber, zwei High-Side-Treiber oder als Halbbrückentreiber konfiguriert sind. Die Eingangsseite wird von den beiden Ausgangstreibern durch eine Isolationsbarriere von 5 kVRMS mit einer Gleichtakt-Transientenimmunität (Common-Mode Transient Immunity, CMTI) von mindestens 125 V/ns. isoliert. Diese Gate-Treiber eignen sich ideal für Bordbatterieladegeräte, Hochspannungs-DC/DC-Wandler,HLK-Systeme in Fahrzeugen und Karosserieelektronik.Zu den Schutzfunktionen der UCC21550/UCC21550-Q1 Treiber gehören eine über Widerstände programmierbare Totzeit, eine Deaktivierungsfunktion zum gleichzeitigen Abschalten beider Ausgänge und ein integrierter De-Glitch-Filter, der Eingangstransienten unterdrückt, die kürzer als 5 ns sind. Diese Gate-Treiber ermöglichen einen hohen Wirkungsgrad, hohe Leistungsdichte und Robustheit in verschiedenen Applikationen. Die UCC21550-Q1 Bauteile sind gemäß AEC-Q100 für Fahrzeuganwendungen zugelassen.
Merkmale
- Maximaler Quellausgang von 4 A und maximaler Senkenausgang von 6 A
- Gleichtakt-Transientenimmunität (CMTI) größer als 125 V/ns
- Dualer Low-Side-, Dual-High-Side- oder Halbbrückentreiber
- UVLO-Schutz für alle Netzteile
- Schnelle Deaktivierung für die Leistungssequenzierung
Technische Daten
- Empfohlene Eingangsspannung mindestens 3 V und Maximale Eingangsspannung 5,5 V
- 25 V Ausgangsspannung
- Sperrschichttemperaturbereich: -40 °C bis +150 °C
- maximale Verlustleistung von 950 mW
- Schaltparameter
- 33 ns typische Laufzeitverzögerung
- 5 ns maximale Pulsbreitenverzerrung
- Maximale VDD Einschaltverzögerung von 10 µs
Applikationen
- On-Board-Ladegeräte für Batterien
- Hochspannungs-DC/DC-Wandler
- Fahrzeug-HVAC und Karosserieelektronik
Datenblätter
Applikations-Schaltungs-Diagramm
Funktionales Blockdiagramm
Pin-Konfiguration
Weitere Ressourcen
Veröffentlichungsdatum: 2023-12-27
| Aktualisiert: 2025-05-06
