Texas Instruments UCC21551/UCC21551-Q1 Isolierter Gate-Treiber
Der UCC21551/UCC21551-Q1 Isolierte Zweikanal-Gate-Treiber von Texas Instruments ist mit 4 A Spitzenquellen- und 6 A Spitzensenkenstrom zum Ansteuern von Leistungs-MOSFET-, SiC- und IGBT-Transistoren ausgelegt. Dieser isolierte Gate-Treiber kann als zwei Low-Side-, zwei High-Side- oder Halbbrücken-Treiber konfiguriert werden. Die Eingangsseite ist durch eine 5-kV-RMS-Isolationsbarriere von den beiden Ausgangstreibern getrennt, mit einer minimalen Gleichtakt-Transientenfestigkeit (CMTI) von 125 V/ns. Der UCC21551/UCC21551-Q1 Isolierte Gate-Treiber ermöglicht einen hohen Wirkungsgrad, eine hohe Leistungsdichte und Robustheit in einer Vielzahl von Leistungsanwendungen. Zu den typischen Anwendungen gehören isolierte AC/DC- und DC/DC-Wandler, Motorantriebe, Wechselrichter und Unterbrechungsfreie Stromversorgungen (USV). Die UCC21551-Q1 Bauteile sind AEC-Q100-qualifiziert für Fahrzeuganwendungen.Merkmale
- Kann als Dual-Low-Side-Treiber, Dual-High-Side-Treiber oder als Halbbrückentreiber konfiguriert werden
- -40°C bis +150 °C Sperrschichttemperaturbereich
- Mit bis zu 4 A Spitzenstrom im Quellenbetrieb und 6 A Spitzenstrom im Senkenbetrieb
- Gleichtakt-Transientenfestigkeit (CMTI) größer als 125 V/ns
- Bis zur 25 V VDD Ausgangsantriebsversorgung
- 12 V und 17 V VDD UVLO-Optionen
- Schaltparameter
- 33 ns typische Ausbreitungsverzögerung
- Maximale Verzögerungsanpassung: 5 ns
- Maximale Impulsbreitenverzerrung: 6 ns
- Maximale VDD-Einschaltverzögerung von 10 µs
- UVLO-Schutz für alle Netzteile
- Schnelle Aktivierung für die Leistungssequenzierung
Applikationen
- Motorantrieb und Wechselrichter
- Unterbrechungsfreie Stromversorgung (USV)
- Isolierte Wandler in AC-DC und DC-DC
Datenblätter
Funktionales Blockdiagramm
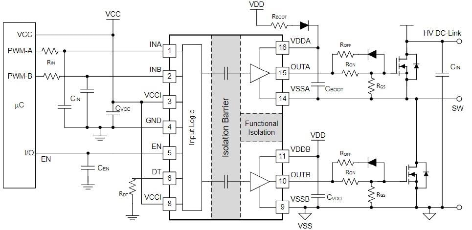
Typisches Anwendungsschema
Veröffentlichungsdatum: 2024-01-22
| Aktualisiert: 2026-01-23
