Texas Instruments UCC25661x/UCC25661x-Q1 750KHz LLC-Controller
Bei den UCC25661x/UCC25661x-Q1 750KHz LLC-Controllern von Texas Instruments handelt es sich um Hochfrequenz-LLC-Controller, die ein IPPC-Schema (Input-Power Proportional Control), ein verbessertes Lichtlastmanagement und mehrere Schutzfunktionen implementieren. Das IPPC-Schema erweitert den Regelbereich des LLC-Wandlers und vereinfacht das Design des Ausgangsspannungsbereichs und Applikationen mit weitem Eingangsspannungsbereich wie Batterieladegeräte und LED-Treiber. Das Bauteil kann bei nicht universellen Applikationen sogar ohne PFC funktionieren.Die Baureihe UCC25661x/UCC25661x-Q1 verfügt über ein verbessertes Light-Load-Management, das den Wirkungsgrad steigert und gleichzeitig das hörbare Rauschen minimiert. Im Burst-Modus kann der PFC-Regler direkt deaktiviert werden, wodurch der Stromverbrauch im Standby minimiert wird. Die automatische Vermeidung kapazitiver Regionen und der adaptive Soft-Start mit Sperrverzögerungsvermeidung stellen sicher, dass das Bauteil niemals in einem Modus arbeitet, in dem die FETs beschädigt werden könnten. Dieses System macht den Regler ideal für den Einsatz mit einer vorbelasteten Last.
Der UCC25661x/UCC25661x-Q1 von Texas Instruments verfügt über einen robusten Schutz, der Benutzer bei der Entwicklung einer zuverlässigen Stromversorgung unterstützt. Das Bauteil verfügt über Optionen zur Unterstützung von Hochspannungsstart, X-Kondensator-Entladung (X-Cap), OVP-Antwort und erweitertem Gain-Bereich.
Merkmale
- Schaltfrequenz von 50 kHz bis 750 kHz bei voller Last
- Die IPPC-Steuerung ermöglicht einen Wide Input and Output LLC (WLLC)-Betrieb
- Verbessertes Management bei geringer Last
- Hochfrequenz-Pulssprung für verbesserte Wirkungsgrad bei geringer Last
- Niederfrequenz-Burst für geringe Standby-Leistung
- Überspringen des hörbaren Frequenzbereichs zur Reduzierung hörbarer Geräusche
- Integriertes PFC-Ein/Aus-Steuersignal zur weiteren Reduzierung des Standby-Stroms
- Interner Resonanzkondensator-Spannungssynthesizer für verbesserte Signalzuverlässigkeit und Unterstützung hoher Startfrequenzen
- Automatische Vermeidung von kapazitiven Bereichen
- Adaptiver Soft-Start mit minimiertem Einschaltstrom
- Integrierte Hochspannungsanlaufphase (UCC256610, UCC256611, UCC256612/UCC256612-Q1 und UCC256614/UCC256614-Q1)
- X-Kondensatorentladung (UCC256610, UCC256611 und UCC256614/UCC256614-Q1)
- Integrierter +0,6/-1,2 A Gate-Treiber
- Vollständiger Schutzfunktionen
- 50 ns Überstromschutz (OCP) – zyklusweise Strombegrenzung
- Überspannungsschutz (OVP), interner und externer Übertemperaturschutz (OTP)
- Eingang und VCCP UVLO mit internem 19 V VCCP-Klemmsystem
- SOIC-14-Gehäuse mit entfernten Stiften für Hochspannungsfreiheit
Applikationen
- SMPS -Stromversorgung für TV
- AC/DC-Industrieadapter
- Elektrowerkzeuge
- Medizinisches Netzteil
- Multifunktionale Drucker
- Enterprise- und Kino-Projektoren
- Stromversorgung für PCs
- Spielkonsolen-Netzteil
- Beleuchtung
Datenblätter
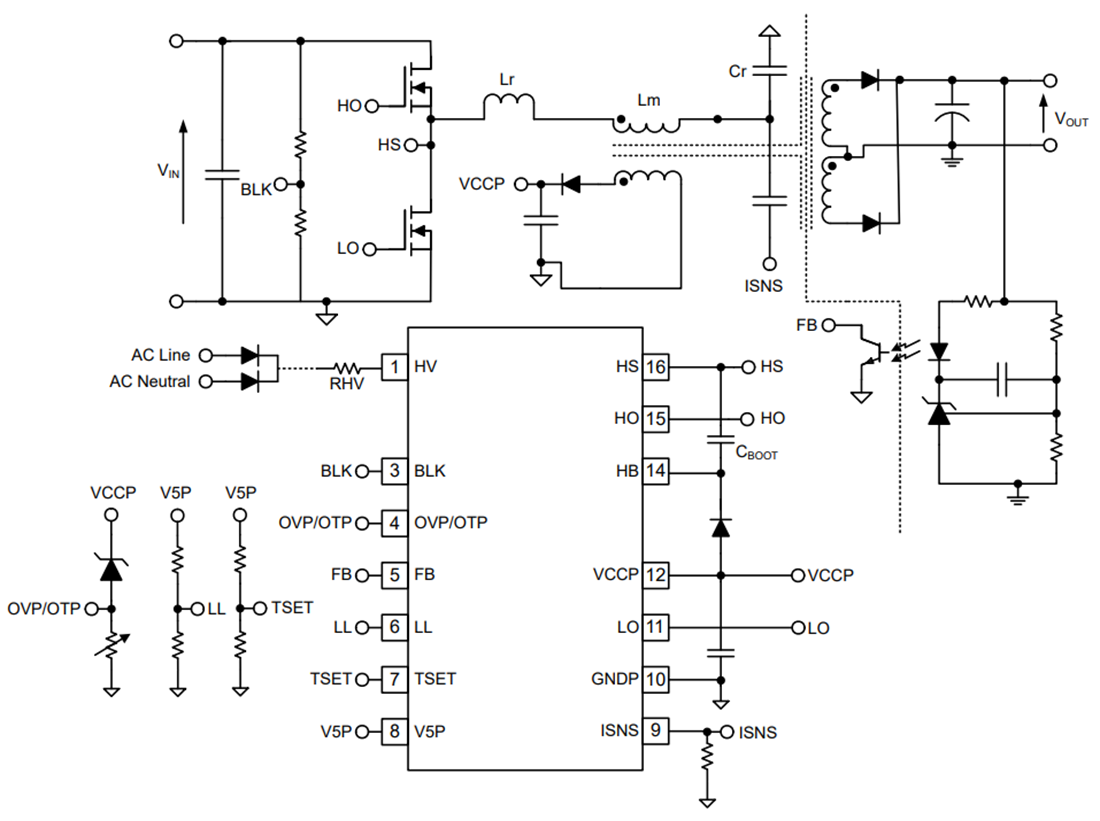
Vereinfachtes Applikationsschaltschema
