Texas Instruments UCC27212A-Q1 Gate-Treiber

Der GATE-Treiber UCC27212A-Q1 Texas Instruments ist eine Halbbrücken-Treiber für Fahrzeuganwendungen mit hohem Wirkungsgrad und robustem Betriebsverhalten für verschiedene Applikationen. Dieser Gate-Treiber stellt Ausgangsströme mit 3,7 A für die Quelle und 4,5 A für die Ableitvorrichtung bereit. Der Halbbrücken-Treiber UCC27212A-Q1 verfügt über eine Unterspannungsabschaltung (UVLO) von 5 V für erhöhte Sicherheit. Dieser GATE-Treiber arbeitet mit TTL-kompatibel Eingängen und einem VDD-Spannungsbereich von 7 V bis 17 V. Der GATE-Treiber UCC27212A-Q1 zeichnet sich durch eine typische Laufzeitverzögerungen von 20 ns und eine Verzögerungsanpassung zwischen den Kanälen von 4 ns aus. Dieser Halbbrücken-Gate-Treiber ist in einem SOIC8-Gehäuse (PowerPAD) für effizientes Wärmemanagement erhältlich. Die Bauteile UCC27212A-Q1 sind nach AEC-Q100 qualifiziert für Fahrzeuganwendungen. Dieser Gate-Treiber ist hervorragend für DC/DC-Wandler, 2-Rad- und 3-Rad-Traktionsantrieb, elektrische Servolenkung (EPS), kabelloses Laden und Smart-Glass-Module in Fahrzeuganwendungen geeignet.

Merkmale

  • Nach AEC-Q100 qualifiziert für Fahrzeuganwendungen, Gerätetemperatur Klasse 1
  • Sperrschichttemperaturbereich von -40 °C bis 150 °C
  • Unterspannungssperre (UVLO): 5 V
  • Treibt zwei N-Kanal-MOSFETs in High-Side- und Low-Side-Bauform mit unabhängigen Eingängen an
  • Maximale Boot-Spannung von 120 V DC 
  • Ausgangsströme: Quelle 3,7 A und Ableitvorrichtung 4,5 A
  • Die Eingangspins tolerieren Werte von -10 V bis +20 V und sind unabhängig vom Versorgungsspannungsbereich
  • TTL-kompatibele Eingänge
  • Betriebsbereich von 7 V bis 17 V VDD (maximal 20 V ABS)
  • Anstiegszeit von 7,2 ns und Abfallzeit von 5,5 ns bei einer Last von 1.000 pF
  • Typische Laufzeitverzögerungen von 20 ns
  • Typische Verzögerungssynchronisation von 4 ns
  • Erhältlich im SOIC8-Gehäuse (PowerPAD)

Applikationen

  • DC/DC-Wandler und On-Board-Ladegeräte in Fahrzeuganwendungen
  • 2-wheeler und 3-wheeler Traktionsantrieb und Batterie für 2-Rad- und 3-Rad-Fahrzeuge
  • Elektrische Servolenkung (EPS)
  • Kabelloses Laden
  • Intelligentes Glasmodul

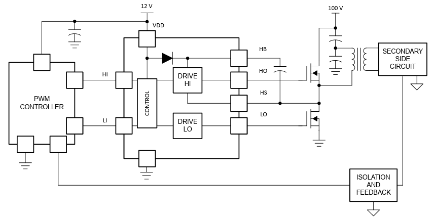
Blockdiagramm

Blockdiagramm - Texas Instruments UCC27212A-Q1 Gate-Treiber

Applikation

Applikations-Schaltungsdiagramm - Texas Instruments UCC27212A-Q1 Gate-Treiber
Veröffentlichungsdatum: 2025-10-07 | Aktualisiert: 2025-10-29