Texas Instruments UCC27302A/UCC27302A-Q1 Gate-Treiber
Texas Instruments UCC27302A/UCC27302A-Q1 Gate-Treiber sind für den Betrieb von zwei n-Kanal-MOSFETs in einer Halbbrücken- oder synchronen Abwärts-Bauform mit einer absoluten maximalen Bootstrap-Spannung von 120 V ausgelegt. Diese Bauteile mit einer Spitzenquellenbelastbarkeit von 3,7 A und einer Spitzensenkenbelastbarkeit von 4,5 A ermöglichen es dem Treiber große Leistungs-MOSFETs anzusteuern. Die Eingänge sind unabhängig von der Versorgungsspannung und können Spannungen von -10 V und +20 V standhalten. Die Treiber UCC27302A/UCC27302A-Q1 sind auf 4 ns zwischen dem Ein- und Ausschalten aufeinander abgestimmt und werden über die LI- bzw. HI-Eingangspins gesteuert. Die Treiber UCC27302A-Q1 werden in DC/DC-Wandlern, OBC und Smart-Glass-Modulen für Fahrzeuganwendungen verwendet. Die Treiber UCC27302A/UCC27302A-Q1 eignen sich für Solarstromoptimierer, kabelloses Laden, Telekommunikation, kommerzielle Stromversorgungen, Online- und Offline-UPS, Energiespeichersysteme und Batterieprüfgeräte.Merkmale
- Steuert zwei N-Kanal-MOSFETs in einer Halbbrückenkonfiguration an.
- AEC-Q100-qualifiziert für Fahrzeuganwendungen:
- Gerätetemperaturklasse 1
- Sperrschichttemperaturbereich: -40 °C – +150 °C
- Absolute maximale Spannung am HB-Pin: 120 V
- 3,7 A Quellen-, 4,5 A Senken-Ausgangsströme
- Betriebsbereich (20 V absolutes Maximum) mit UVLO: 7 V bis 17 V VDD
- -(28 VDD) V absolute maximale negative Transiententoleranz am HS-Pin (< 100="" ns="">
- -10 V bis 20 V absolute maximale Eingangspintoleranz, unabhängig vom Versorgungsspannungsbereich (TTL-kompatibel)
- Schaltparameter:
- Typische Ausbreitungsverzögerungszeit: 20 ns
- Anstiegszeit von 7,2 ns und Abfallzeit von 5,5 ns bei Last von 1.000 pF
- Typische Verzögerungsanpassung von 4 ns
- Integrierte Bootstrap-Diode
- Eingangsverriegelung
- Aktivierungs-/Deaktivierungsfunktion mit geringem Stromverbrauch (typischerweise 3 μA) im deaktivierten Zustand (nur DRC-Gehäuse)
Applikationen
- Solarstromoptimierer und Mikro-Umrichter
- Stromversorgungen für Telekommunikation und Handel
- Online und Offline UPS
- DC/DC-Wandler und On-Board-Ladegeräte in Fahrzeuganwendungen
- Kabelloses Laden
- Intelligentes Glasmodul
- Zweirad- und Dreirad-Traktionsantrieb sowie Akku
- Elektrische Servolenkung (EPS)
- Energiespeichersysteme
- Batterieprüfgeräte
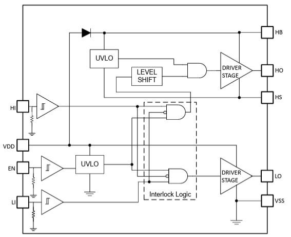
Funktionales Blockdiagramm
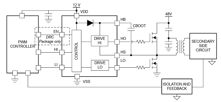
Typisches Applikationsdiagamm
Datenblätter
Veröffentlichungsdatum: 2025-10-09
| Aktualisiert: 2025-11-19
