Texas Instruments UCC28742 Flyback-Controller mit hohem Wirkungsgrad
Texas Instruments UCC28742 Flyback-Controller mit hohem Wirkungsgrad sind eine hochintegrierte, sekundärseitige 6-Pin-Regelung, die sich hervorragend für AC/DC-Netzteile mit hohem Wirkungsgrad eignet. Das Bauteil bietet eine Konstantspannung (CV) unter Verwendung eines optischen Kopplers zur Verbesserung des Einschwingverhaltens bei großen Lastschritten. Eine zusätzliche Funktion stellt eine Hilfs-Flyback-Wicklung zur Verfügung für eine leistungsstarke Steuerung der Ausgangsspannung und des Ausgangsstroms. Der hohe Wirkungsgrad und die hohe Leistungsfähigkeit des Betriebs wird über einen erweiterten Steuerungs-Algorithmus erzielt. Der Schaltverlust wird über einen diskontinuierlichen Leitungsmodus (DCM) mit Talstrom-Schaltung reduziert. Das Bauteil behält die Kontrolle über den Spitzen-Primärstrom im Transformator mit einer maximalen Schaltfrequenz von 80 kHz. Die niedrige Nulllast-Eingangsleistung wird über eine minimale Schaltfrequenz von 200 Hz ermöglicht.Merkmale
- SOT23-6-Gehäuse
- Das optogekoppelte Feedback ermöglicht eine Regelung von bis zu 1 %
- Genaue Strombegrenzung mit Überlast-Timeout-Schutz und verzögertes Hiccup-Verhalten
- Resonant-Ring Valley-Switching Operation für höchsten Gesamtwirkungsgrad
- 80 kHz max. Schaltfrequenz
- Frequenz-Dither für eine einfache Einhaltung der EMI-Konformität
- Clamped Gate-Drive Output für MOSFET
- Extrem niedriger Einschaltstrom und große VDD-Hysterese
- Hochwertiger Einschaltwiderstand
- Niedrige Vorspannungskapazität
- Fehlerschutzfunktionen
- Niedrige Eingangsleitung
- Ausgangs-Überspannung
- Überstrom
- Kurzschluss
Applikationen
- Industrielle und medizinische AC/DC-Netzteile
- Smart-Stromzähler
- Vorspannungsversorgung für UPS, Server PSU usw.
- Netzteil für Kabelmodem, Fernseher, Set-Top-Box und Wireless-Router
- AC/DC-Netzteil für Haushaltsgeräte
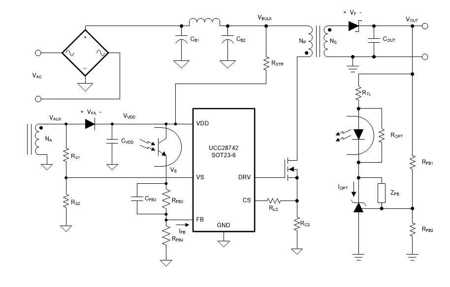
Blockdiagramm
Veröffentlichungsdatum: 2018-07-17
| Aktualisiert: 2022-12-16
