Texas Instruments UCC5710x/UCC5710x-Q1 Low-Side-Gate-Treiber
Die Hochgeschwindigkeits-Low-Side-Gate-Treiber UCC5710x/UCC5710x-Q1 von Texas Instruments sind einkanalige, leistungsstarke Low-Side-IGBT/SiC-Gate-Treiber für Hochleistungs-Fahrzeuganwendungen, beispielsweise PTC-Heizungen, Traktionsinverter, aktive Entladungsschaltungen und andere Hilfssubsysteme. Er bietet Schutzfunktionen, einschließlich Unterspannungssperre (UVLO), Entsättigungsschutz (DESAT), FAULT-Report und Schutz vor thermischer Abschaltung. Der UCC5710x/UCC5710x-Q1 hat eine typische Spitzenansteuerungsstärke von 3 A und kann –5 V an seinen Eingängen verarbeiten, was die Robustheit in Systemen mit moderatem Bodenaufprall verbessert. Die Eingänge können für maximale Steuerungsflexibilität an die meisten Controller-Ausgänge angeschlossen werden und sind unabhängig von der Versorgungsspannung. Abhängig von den verschiedenen Pin-Konfigurationen ist der große Spannungsbereich der Vorspannungsversorgung im UCC5710xB/UCC5710xB-Q1 für bipolare Spannungen geeignet. Ein genauer 5-V-Ausgang ist mit dem UCC5710xB/UCC5710xB-Q1 verfügbar. Die UCC5710x-Q1 Bauteile von Texas Instruments sind gemäß AEC-Q100 für Fahrzeuganwendungen zugelassen.Merkmale
- Typische 3 A Senken-, 3 A Ausgangs-Quellströme
- DESAT-Schutz mit programmierbarer Verzögerung
- Sanfte Ausschalten bei einem Fehler
- Absolute maximale VDD-Spannung von 30 V
- Eingangs- und Freigabe-Pins, die bis zu -5 V widerstehen
- Enge UVLO-Schwellenwerte für Bias-Flexibilität
- Typische Ausbreitungsverzögerung von 25 ns
- Selbstschutz-Treiber mit thermischer Abschaltfunktion
- Großer Vorspannungsbereich
- Erhältlich in einem SOIC-8-Gehäuse von 5 mm × 4 mm
- Sperrschicht-Betriebstemperaturbereich von -40 °C bis +150 °C
Applikationen
- HEV/EV-PTC-Heizgeräte
- Traktionswechselrichter
- EV-Ladegeräte für Haushalte
- Motorantriebe
- HLK-Kompressoren
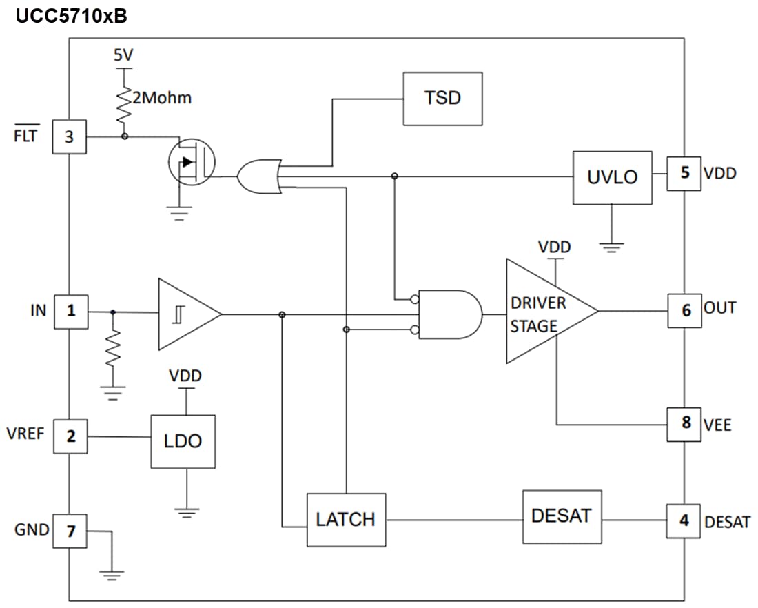
Vereinfachtes Blockdiagramm
Veröffentlichungsdatum: 2024-08-14
| Aktualisiert: 2025-06-13
