Texas Instruments UCD7138 Low-Side Power MOSFET Driver
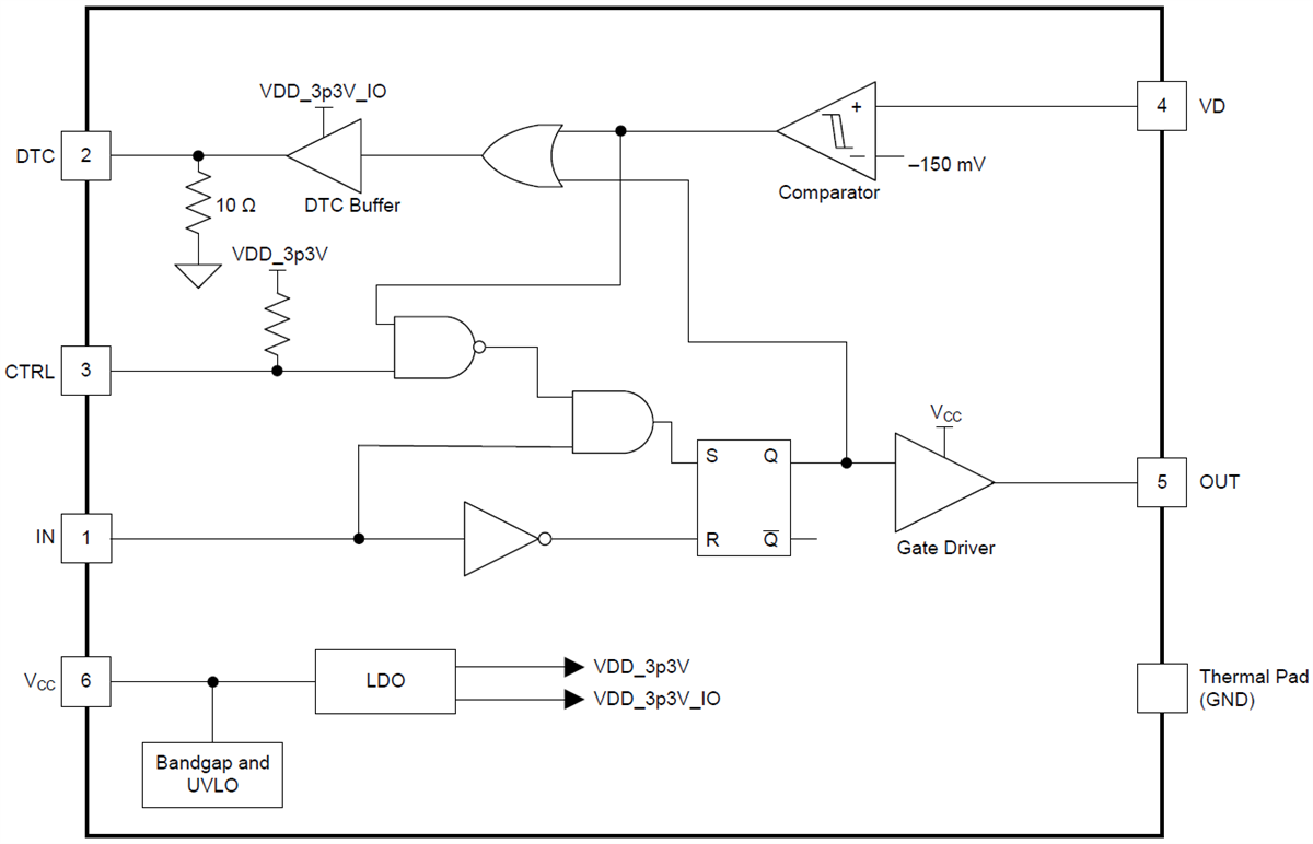
Texas Instruments UCD7138 Low-Side Power MOSFET Driver is a 4A and 6A single-channel MOSFET driver with body-diode conduction sensing and reporting. It is a high-performance driver that allows the UCD3138A digital PWM controller to achieve advanced synchronous-rectification (SR) control. The device contains a high-speed gate driver, a body-diode conduction-sensing circuit, and a turn-on delay optimization circuit. Texas Instruments UCD7138 Driver is suitable for high-power, high-efficiency isolated converter applications where SR dead-time optimization is desired.Features
- Low-side gate driver with body-diode conduction sensing
- Gate turnoff edge body-diode conduction reporting
- Gate turn-on edge delay optimization
- Works together with the Dead-Time Compensation (DTC) module in the UCD3138A family of digital power controllers
- Automatic or manual Dead-Time Adjustment of gate turn-on and turn-off edges
- Negative current protection
- –150mV body-diode conduction sensing threshold
- Able to sense body diode conduction times as low as 10ns
- 4A peak-source and 6A peak-sink drive current
- Fast propagation delays (14ns typical)
- Fast rise and fall times (5ns typical)
- Up to 2MHz operating frequency
- 4.5V to 18V supply range
- Rail-to-Rail drive capability
- VCC undervoltage lockout (UVLO)
- 6-Pin 3mm × 3mm WSON-6 package
Applications
- LLC converters
- Hard switching full-bridge converters
- Digital power-control
Functional Block Diagram
Veröffentlichungsdatum: 2015-07-07
| Aktualisiert: 2022-03-11
