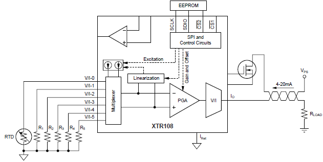
Texas Instruments XTR108 "smarter," programmierbarer 4-20mA, Zweidraht-Transmitter wurde für Temperatur- und Brückensensoren entwickelt. Null-, Messspannen- und Linearisierungsfehler im analogen Signalpfad können durch eine digitale serielle Standard-Schnittstelle kalibriert werden, wodurch sich manuelles Trimmen erübrigt. Dieser TI Zweidraht-Transmitter besitzt volatile externe EEPROM für Speicherkalibriereinstellungen. Der analoge Signalpfad besitzt einen Eingangs-Multiplexer, programmierbare Autozero-Instrumentationsverstärker, dual programmierbare Stromquellen, Linearisierungsschaltkreis, Spannungsreferenz, Sub-Regler, interne Oszillatoren, Steuerungslogik und einen Ausgangsstromverstärker. TI XTR108 eignet sich ideal für den Einsatz in Remote-RTD-Transmittern, Druckbrücken-Transmittern, SCADA Remote-Datenakquisition sowie Wägesystemen.