THAT Corporation THAT 1240 Series Demonstration Board

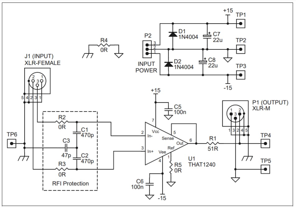
THAT Corporation THAT 1240 Series Demonstration Board is a self-contained circuit board that simplifies the evaluation of THAT1240, THAT1243, and THAT1246 ICs. This demonstration board includes XLR connectors for signal input (J1) and output (P1) and a 3-pin header for power. The J1 is a female XLR connector that accepts a balanced (or unbalanced) input signal and P1 is a male XLR connector that is connected for unbalanced output. This demonstration board evaluates any 1240 variants the only difference is that the net gain from J1 to P1 will be 0dB, -3dB, or -6dB respectively. Typical application includes instrumentation amplifiers, differential amplifiers, precision sum and difference networks, M-S matrices, and precision rectifiers.

Features

  • Evaluate THAT1240, THAT1243, and THAT1246 ICs
  • 15V operating supply voltage
  • 3-pin header
  • XLR connectors:
    • J1 female connector
    • P1 male connector

Schematic Diagram

THAT Corporation THAT 1240 Series Demonstration Board

Outline Drawing

THAT Corporation THAT 1240 Series Demonstration Board
Veröffentlichungsdatum: 2021-11-02 | Aktualisiert: 2022-03-11