Toshiba TCK3xx Single Output Power Multiplexer ICs
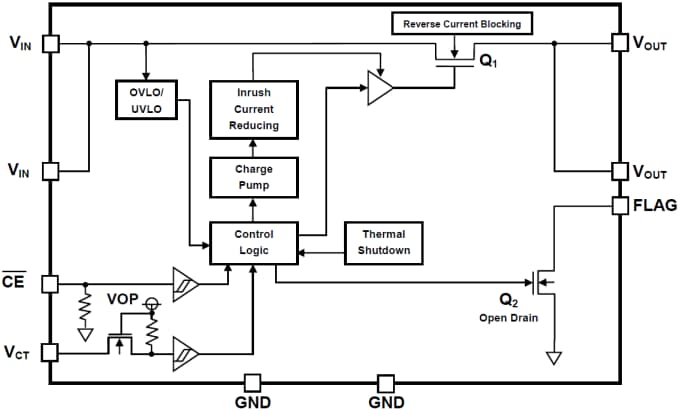
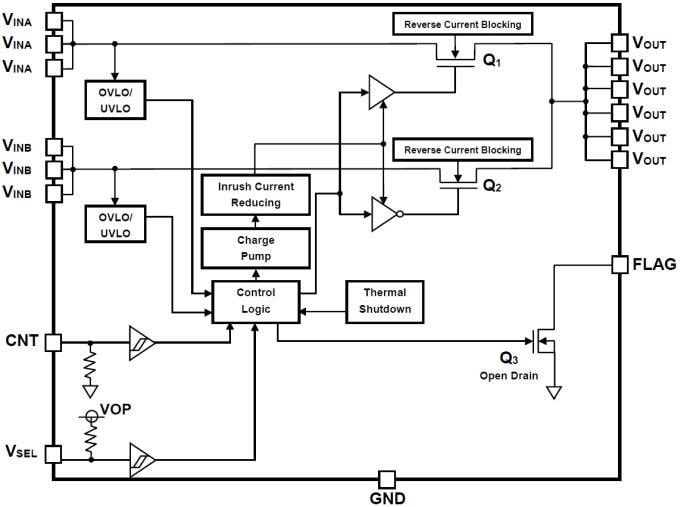
Toshiba TCK3xx Single Output Power Multiplexer ICs are single output multiplexer load switch ICs with overvoltage protection and low switch ON-resistance. These devices also have high output current and wide input voltage operation from 2.3 to 36V (28V for TCK302 and TCK303). These have a Switch ON-resistance as low as 73mΩ (TCK302 and TCK303) or 98mΩ (TCK323) at VIN = 4.5V, - 1.0A load conditions.The TCK3xx features a slew rate control driver, thermal shutdown, and flag function (TCK302 and TCK303 only). Toshiba TCK3xx can also block reverse current if a switch is turned off. The output current is 2.0A (TCK323) or 3.0A (TCK302, TCK303) per channel. This feature makes these devices suitable as a power management selector for a battery charging application.
Features
- High output current: IOUT (DC)
- TCK323 - 2A per channel
- TCK302, TCK303 - 3A per channel
- Low ON resistance
- TCK323 - RON = 98mΩ (typ.) at VIN = 4.5V, -1.0A, per channel
- TCK302, TCK303 - RON = 73mΩ (typ.) at VIN = 4.5V, -1.0A
- Wide input voltage operation: VIN = 2.3 to up to 36V (28V for TCK302 & TCK303)
- Over voltage lockout
- TCK323 - 15.0V (typ.)
- TCK302, TCK303 - 6.6V, 10.5V, and 15.5V (typ.)
- 2.9V (typ.) under-voltage lockout
- Reverse current blocking per channel (SW OFF state)
- FLAG indicates (TCK302 and TCK303 only)
- Inrush current reducing circuit
- Auto-selection mode (TCK323 only)
- Break Before Make (TCK323 only)
- Thermal shutdown function
- Internal 15ms startup hold (TCK302 and TCK303 only)
- Small packages
- TCK323 - 0.5mm pitch WCSP16C (1.9mmx1.9mm, t:0.5mm (typ.)), PD=1.65W
- TCK302, TCK303 - 0.5mm pitch WCSP9 (1.5mmx1.5mm, t:0.5mm (typ.)), PD=1.65W
Additional Resources
TCK302/TCK303 Block Diagram
TCK323 Block Diagram
Veröffentlichungsdatum: 2015-11-17
| Aktualisiert: 2023-07-06
