Toshiba TCR3UF Lineare integrierte CMOS-Schaltungen
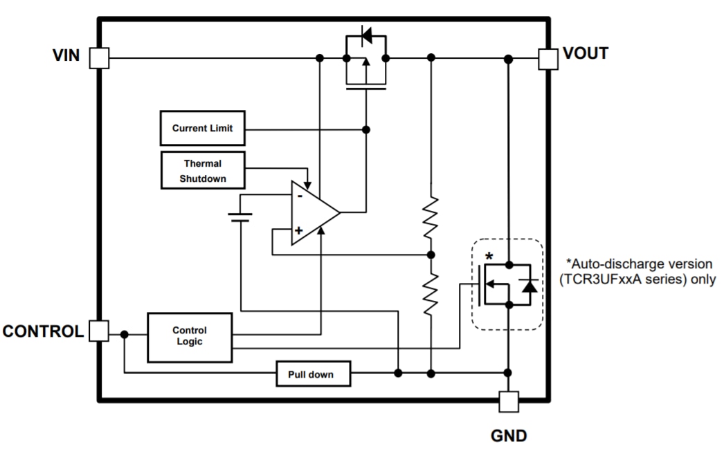
Die TCR3UF linearen integrierten CMOS-Schaltungen von Toshiba sind Spannungsregler mit Einfachausgang und einem Ein-/Aus-Steuerungseingang. Die TCR3UF verfügen über einen äußerst niedrigen Ruhestrom (Bias) und eine niedrige Dropout-Spannung. Diese Spannungsregler sind in festen Ausgangsspannungen zwischen 0,8 V und 5,0 V verfügbar und können bis zu 300 mA antreiben. Darüber hinaus verfügen die Bauteile über einen Überstromschutz, eine thermische Abschaltfunktion und eine automatische Entladungsoption. Die TCR3UF-Baureihe wird in einem SMV-Universal-Gehäuse (2,9 mm x 2,8 mm; T 1,1 mm (typisch)) angeboten und verfügt über eine niedrige Dropout-Spannung von 206 mV (3,3-V-Ausgang, IOUT = 300 mA).Merkmale
- Niedriger Ruhestrom (Bias) (IB = 0,34 μA (typisch) bei IOUT = 0 mA, Ausgangsspannung bis zu 1,5 V)
- Hohes Welligkeitsunterdrückungsverhältnis von 70 dB bei einem 0,8-V-Ausgang
- Schnelles Last-Einschwingverhalten -51/+36 mV bei einem 0,8-V-Ausgang, IOUT = 1 mA ⇔ 50 mA
- Niedrige Dropout-Spannung
- VDO = 206 mV (typisch) bei einem Ausgang von 3,3 V, IOUT = 300 mA
- Umfangreiche Ausgangsspannungsreihe (VOUT = 0,8 bis 5,0 V)
- Hohe VOUT-Genauigkeit von ±1,0 % (1,8 V ≤ VOUT)
- Auto-Entladungsreihe (TCR3UFxxA-Baureihe)/Nicht-Entladungsreihe (TCR3UFxxB-Baureihe)
- Überstromschutz
- Übertemperaturschutz
- Einschaltstromreduzierung
- Pulldown-Verbindung zwischen STEUERUNG und GND
- Keramikkondensatoren können verwendet werden (CIN = 1 μF, COUT = 1 μF)
- Universal-Gehäuse SMV(SOT-25) (SC-74A)
Applikationen
- Tragbare Applikationen
- IoT-Ausrüstung
- Wearables
Blockdiagramm
Veröffentlichungsdatum: 2020-10-14
| Aktualisiert: 2024-11-25
