VCC CSM Kapazitiver Touch-Sensor-Display
Die kapazitiven Touch-Sensor-Displays CSM von VCC stellen Nutzern eine intuitive, schnelle Benutzer-Schnittstelle zur Verfügung und vereinfachen die Interaktion mit Kunden. Diese Display-Sensoren sind robust und weisen eine uniforme Beleuchtung sowie eine hohe optischer Klarheit auf. Erhältlich sind die kapazitiven Tastschalter in Super Red, Pure Green, Weiß, Blau und Gelb. Sie haben eine Standardgröße von 15 mm x 15 mm x 3,2 mm. Die kapazitiven Sensoren funktionieren selbst dann, wenn die Hände nass sind oder in einer bestimmten Art von Handschuhen stecken. Fertigung und Gerätedesign werden mit diesen Displays vereinfacht und die Gesamtzuverlässigkeit der Geräte verbessert. So können sie in zahlreichen Applikationen eingesetzt werden, einschließlich Media-Player, Mobiltelefone und Unterhaltungselektronik.Merkmale
- Integrierter Berührungssensor und LED-Display-Technologie
- Ermöglicht eine benutzerfreundlichere Anwenderschnittstelle
- Bestückung: Von oben und Reverse
- Standardgröße von 15 mm x 15 mm x 3,2 mm
- Erhältlich in den Farben Super Red, Weiß, Pure Green, Blau und Gelb
- Uniforme Ausleuchtung sowie hohe optische Klarheit
- Robustes Design
- Vereinfachtes Bauteildesign und Fertigung
- Kapazitives Touch-Display kann hinter Klarglas oder Kunststoffschicht montiert werden
- Kapazitiver Sensor funktioniert selbst dann, wenn:
- Hände nass sind oder
- in einer bestimmten Art von Handschuhen stecken
Applikationen
- Mobile Kommunikationsgeräte
- Elektronische Geräte
- Point-of-Sales-Terminal
- Industrielle Steuerungsanzeigen
- Touchscreens
- Mediaplayer
- Food-Service-Geräte
- Haushaltsgeräte und Unterhaltungselektronik
Videos
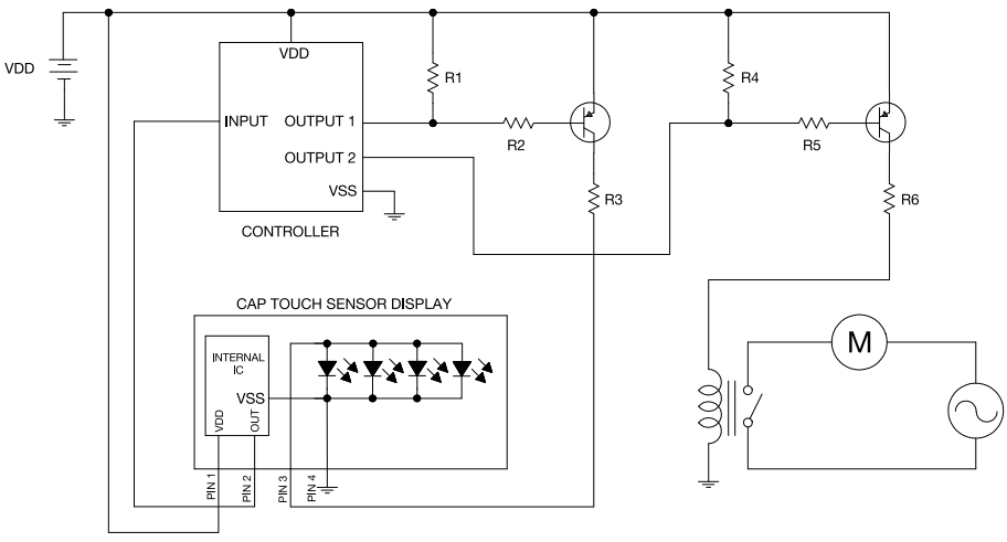
Applikations-Schaltung Kapazitive Touch-Sensor-Displays
Abmessungen Kapazitive Touch-Sensor-Displays (mm)
Applikationshilfe
Supplier Resources
Veröffentlichungsdatum: 2018-02-10
| Aktualisiert: 2025-11-18
