Vicor DCM3623 Isolierte und geregelte DC/DC-Wandler
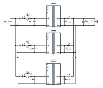
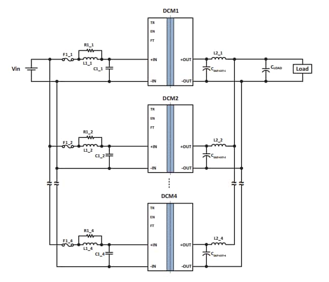
Die isolierten und geregelten DC/DC-Wandler DCM3623 von Vicor werden von einem ungeregelten Weitbereichseingang betrieben, um einen isolierten Ausgang zu erzeugen. Mit der Hochfrequenz-Nullspannungsschaltungs-Topologie (ZVS) liefern die DCM3623-Wandler einen gleichbleibend hohen Wirkungsgrad über den Eingangsleitungsbereich. Modulare DCM3623-Wandler und nachgeschaltete DC/DC-Produkte unterstützen eine effiziente Leistungsverteilung und bieten eine hervorragende Systemleistung und Konnektivität von einer Vielzahl von ungeregelten Stromquellen bis zur Punktlast. Die DCM3623 isolierten und geregelten DC-DC-Wandler von Vicor eignen sich für eine Vielzahl von Applikationen. Dazu gehören Applikationen im Schienenverkehr, bei denen die 3000 VDC -Isolationsspannung und der breite Eingangsspannungsbereich von 43 VDC bis 154 VDC sowohl in 72 VDC - als auch 110 VDC -Nennsystemen verwendet werden können.Merkmale
- Fünf Eingangsspannungsfamilien
- 15 V (9 V bis 75 V)
- 24 V (18 V bis 36 V)
- 28 V (16 V bis 50 V)
- 30 V (9 V bis 50 V)
- 48 V (36 V bis 75 V)
- 100 V (43 V bis 154 V)
- Spitzenwirkungsgrad bei nahezu 93 %
- Die ZVS Hochfrequenzschaltung ermöglicht eine Filterung mit einem niedrigen Profil und einer hohen Dichte.
- Bis zu 8 Einheiten können parallelgeschaltet werden, indem eine Sharing-Strategie verwendet wird, die unterschiedliche Leitungsspannungen über ein Array ermöglicht
- Überspannungs-, Überstrom-, Ultraviolett-, Kurzschluss- und thermischer Schutz
Applikationen
- Industrieapplikationen
- Prozesssteuerung
- Transport- und Schwerlast-Ausrüstungen
- Verteidigung und Luft- und Raumfahrt
Videos
Lösungen für Herausforderungen
Veröffentlichungsdatum: 2018-01-09
| Aktualisiert: 2025-09-12
