Vishay Semiconductors Si786 Demonstrationsboard
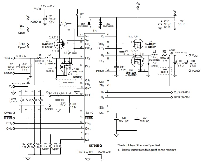
Das Vishay/Siliconix Si786 Demonstrationsboard wandelt Akku-Energie oder einen AC/DC-Wandwandlerausgang in 5-V- und 3,3-V-Versorgungsspannungen um. Der Si786 Stromversorgungregler mit zwei Ausgängen ist mit zwei Abwärts -Reglern, 5 V und 3,3 V Micropower-Linearreglern und zwei Komparatoren für Notebook-Computer integriert. Der Micropower Linear -Regler hält das Leistungsmanagement und die -Backup-Schaltung während der Abschaltung der Abwärts -Wandler aktiv. Die Komparatoren bieten eine ausreichende Spannung T , die das Gate eines n-Kanal-FET mit niedrigem On-Widerstand bei der Schaltleistung zu verschiedenen Zonen des Systems verbessert. Das Si786 Board wird von einem Eingangsspannungsbereich von 5,5 V bis 30 V betrieben.Merkmale
- 5 V und 3,3 V synchrone Abwärtswandler
- Weniger als 500 μA Ruhestrom
- 25 μA Abschaltstrom
- 5,5 V bis 30 V Eingangsbetriebsbereich
Applikations-Schaltung
Veröffentlichungsdatum: 2024-01-09
| Aktualisiert: 2024-03-07
