Weidmuller PRO RM DIN-Schienennetzteile
Weidmüller PRO RM DIN-Schienennetzteile sind zur Einrichtung redundanter Stromversorgungssysteme und zur Kompensation eines Geräteausfalls ausgelegt. Diese Redundanzmodule verbinden zwei Netzteile von Weidmüller miteinander und bieten Leistungsreserven, um zum Beispiel Leistungsschutzschalter schnell auszulösen. Die Module sind horizontal auf einer TS35-Schiene mit einem Abstand von 50 mm oben und unten für die Luftzirkulation montiert. Die Einheiten können nebeneinander, ohne Zwischenräume montiert werden. Die PRO RM DIN-Schienennetzteile von Weidmüller verfügen über eine Nenneingangsspannung von 24 VDC und einen Betriebstemperaturbereich von -40 °C bis +70 °C. Die Module verfügen über ein Push-in- oder ein steckbares Schraubverbindungssystem und verfügen über Abmessungen von 125 mm x 130 mm (T x H) mit einer Breite von 30 mm, 38 mm oder 52 mm.Merkmale
- Verbindungssystem
- PRO RM 10 und 20: Push-in
- PRO RM 40: steckbare Schraube
- Können nebeneinander, ohne Zwischenraum montiert werden
- Horizontale Montage auf TS35-Schiene mit 50 mm Abstand oben und unten für die Luftzirkulation
- RoHS-konform
Technische Daten
- Breiten
- PRO RM 10: 30 mm
- PRO RM 20: 38 mm
- PRO RM 40: 52 mm
- 125 mm x 130 mm (T x H)
- Nenneingangsspannung: 24 VDC
- Betriebstemperaturbereich: -40 °C bis +70 °C
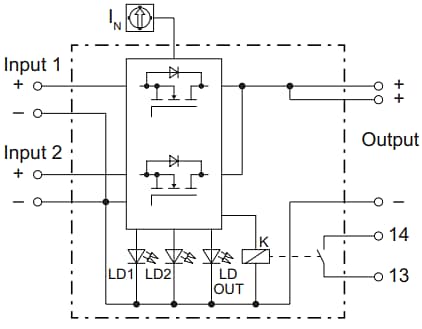
Blockdiagramm
Veröffentlichungsdatum: 2022-05-31
| Aktualisiert: 2022-06-07
