Wolfspeed CGD12HBXMP Isolierter Differential-Gate-Treiber

Der CGD12HBXMP isolierte Zweikanal-Differential-Gate-Treiber von Wolfspeed evaluiert den Zweikanal-Gate-Treiber für die XM3-SiC-Halbbrücken-Leistungsmodule. Die Halbbrückenwandler sind DC/DC-Wandler die eine Ausgangsspannung liefern können, die entweder höher oder niedriger als die Eingangsspannung ist und über den Transformer eine elektrische Isolierung bieten. Die beiden Kanäle des SGD12HBXMP isolierten Zweikanal-Differential-Gate-Treibers sind gegen Überstrom und Umpolung geschützt.

Merkmale

  • Optimiert für die leistungsstarken XM3-SiC-Halbbrücken-Leistungsmodule von Wolfspeed
  • Benutzer-konfigurierbare Einschalt- und Ausschalt-Gate-Widerstände ermöglichen eine Optimierung des Schaltverlusts
  • On-Board-Überstrom-, Durchzündungsverhinderungs- und Umpolungsschutz
  • Differential-Eingänge für erhöhte Störfestigkeit
  • Niedrige Isolierungskapazität (<5 pF) und Gleichtakt-Transientenfestigkeit (CMTI) von 100 kV/µs
  • Fehler- und Leistungsanzeige-LEDs für sofortiges visuelles Feedback
  • Isolierte 2-W-On-Board-Netzteile
  • Primäres OVLO und UVLO mit Hysterese
  • Isolationsspannung: 1.000 V
  • Eingangsspannung: 10,2 V bis 13,2 V
  • 16-Pin-Schnittstelle
  • Ausgangsspitzenstrom: 10 A
  • Betriebstemperatur: -50 °C bis +85 °C

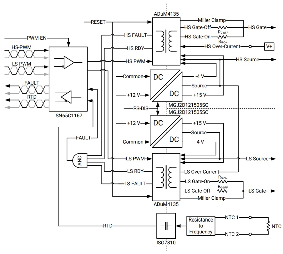
Blockdiagramm

Blockdiagramm - Wolfspeed CGD12HBXMP Isolierter Differential-Gate-Treiber

Gate-Treiber-Schnittstelle

Blockdiagramm - Wolfspeed CGD12HBXMP Isolierter Differential-Gate-Treiber
Veröffentlichungsdatum: 2019-07-03 | Aktualisiert: 2024-01-16