Wolfspeed HM3 Dual-Channel Differential Isolated Gate Driver

Wolfspeed HM3 Dual-Channel Differential Isolated Gate Driver is optimized for use with the HM3 1200V High-Performance Half-Bridge Modules. The CGD1700HB3P-HM3 gate driver offers high-frequency, ultra-fast switching operation with a 3W onboard isolated power supply. Features include configurable UVLO with hysteresis, differential inputs for increased noise immunity, and isolated PWM-encoded NTC resistance measurements. Onboard over-current, shoot-through, and reverse polarity protections come standard. The Wolfspeed HM3 Dual-Channel Differential Isolated Gate Driver is ideal for applications with DC Bus voltages up to 1500V.

Features

  • Optimized for use with Wolfspeed’s High-Performance HM3 Half-Bridge Power Modules
  • High-frequency, ultra-fast switching operation
  • Onboard 3W isolated power supplies
  • Onboard over-current, shoot-through, and reverse polarity protection
  • Configurable UVLO with hysteresis
  • Differential inputs for increased noise immunity
  • Direct mount, low inductance design
  • Isolated PWM-encoded NTC resistance measurement

Applications

  • DC Bus voltages up to 1500V

Specifications

  • -0.5V to 18V supply voltage range
  • -0.5V to 5.5V logic level inputs
  • ±14A output peak current
  • 3W output power per channel
  • 94kHz maximum switching frequency
  • Temperature range
    • -35°C to +85°C ambient operating
    • -50°C to +125°C storage

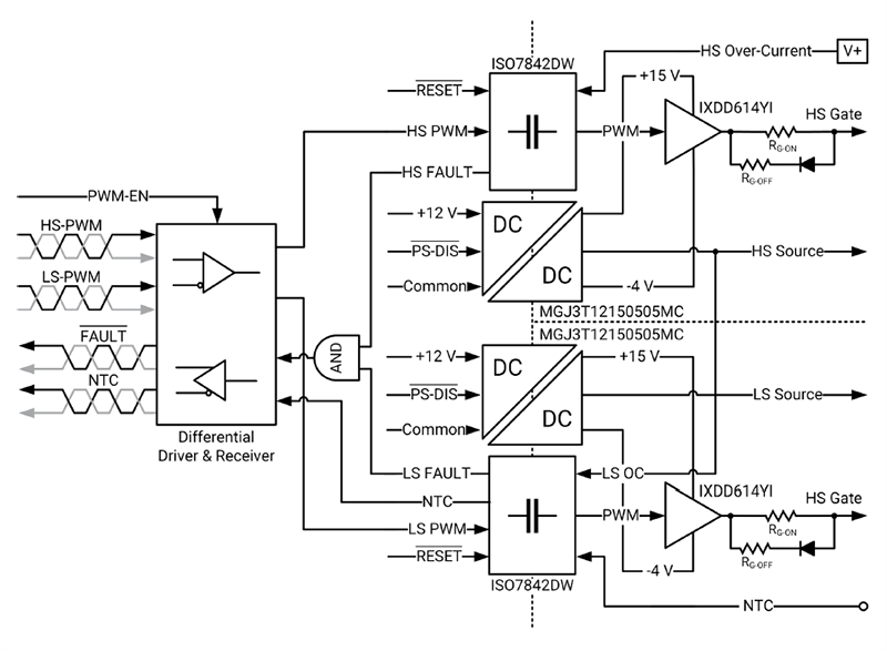
Functional Block Diagram

Block Diagram - Wolfspeed HM3 Dual-Channel Differential Isolated Gate Driver

Gate Driver Interface

Wolfspeed HM3 Dual-Channel Differential Isolated Gate Driver
Veröffentlichungsdatum: 2020-07-28 | Aktualisiert: 2025-01-03