Würth Elektronik Evaluierungsboard für MagI3C-Stromversorgungs-Referenzdesign
Das Würth Elektronik Evaluierungsboard für MagI3C-Stromversorgungs-Referenzdesign demonstriert, wie eine einstellbare Strom-/Spannungsquelle mit den MagI3C-Leistungmodulen erstellt werden kann. Dieses Board basiert auf den variablen MagI3C-Abwärtsreglermodulen (VDRMs) und verfügt über zwei zusätzliche Steuerschaltkreise. Das MagI3C Stromversorgungs-Referenzdesign ist für Applikationen ausgelegt, die eine einstellbare Stromversorgung erfordern. Dieses Board kann zum einen eine Konstantspannung mit einem einstellbaren maximalen Strom erzeugen. Zum anderen kann das Board einen Konstantstrom mit einer einstellbaren maximalen Spannung erzeugen. In beiden Betriebsmodi kann das MagI3C-Stromversorgungs-Referenzdesign die Ausgangsspannung von 0 bis 15 V und den Strom von 0 bis 2,5 A festlegen. Wenn eine einstellbare Ausgangsstrombegrenzung eingestellt ist, wandelt sich das Leistungsmodul in eine Konstantstromquelle um oder fungiert als Stromquelle mit einer benutzerdefinierten Strombegrenzung. Dieses Board besteht aus LEDs, die den Stromregelungsmodus, Spannungsregelungsmodus und die fehlende Ausgangsspannung anzeigen.Das MagI3C-Stromversorgungs-Referenzdesign kann den Punkt der Regulierung weg vom MagI3C-Leistungmodul in Richtung Last bewegen. Dies hilft bei der Regelung der Spannung an einem entfernten Punkt, während sich die Ausgangsspannung an den Spannungsabfall auf den Versorgungsleitungen anpasst. Das MagI3C-Stromversorgungs-Referenzdesign kann als Ladegerät für Blei-, NiCd-, NiMH- oder Li-Ionen-Akkus oder als Treiber für Leistungs-LEDs in Weiß, Infrarot und Ultraviolett verwendet werden.
Merkmale
- Mechanischer Ein-/Aus-Ausgangsschalter
- Grüne Konstantspannungs-LED-Anzeige
- Rote Konstantstrom-LED-Anzeige
- Rote Ausgangsausfall-LED-Anzeige
Applikationen
- Als Ladegerät für:
- Blei-, NiCd-, NiHM- oder Li-Ionen-Akkus
- Als Treiber für:
- Weiße, Infrarot- und UV-Leistungs-LEDs
Technische Daten
- Eingangsspannungsbereich: 7 V bis 36 V
- Maximale Eingangsspannungstransienten: 45 V
- Ausgangsspannungsbereich: 0 V bis 15 V
- Ausgangsstrombegrenzung: 0 A bis 2,5 A
- Maximale Ausgangsleistung: 37,5 W
- Schaltfrequenz: 1 MHz
Videos
Blockdiagramm
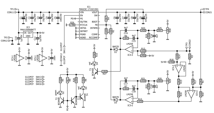
Schaltplan
Veröffentlichungsdatum: 2019-09-20
| Aktualisiert: 2024-04-09
