Analog Devices Inc. DC1941D IsoSPI™-Demonstrationsboard

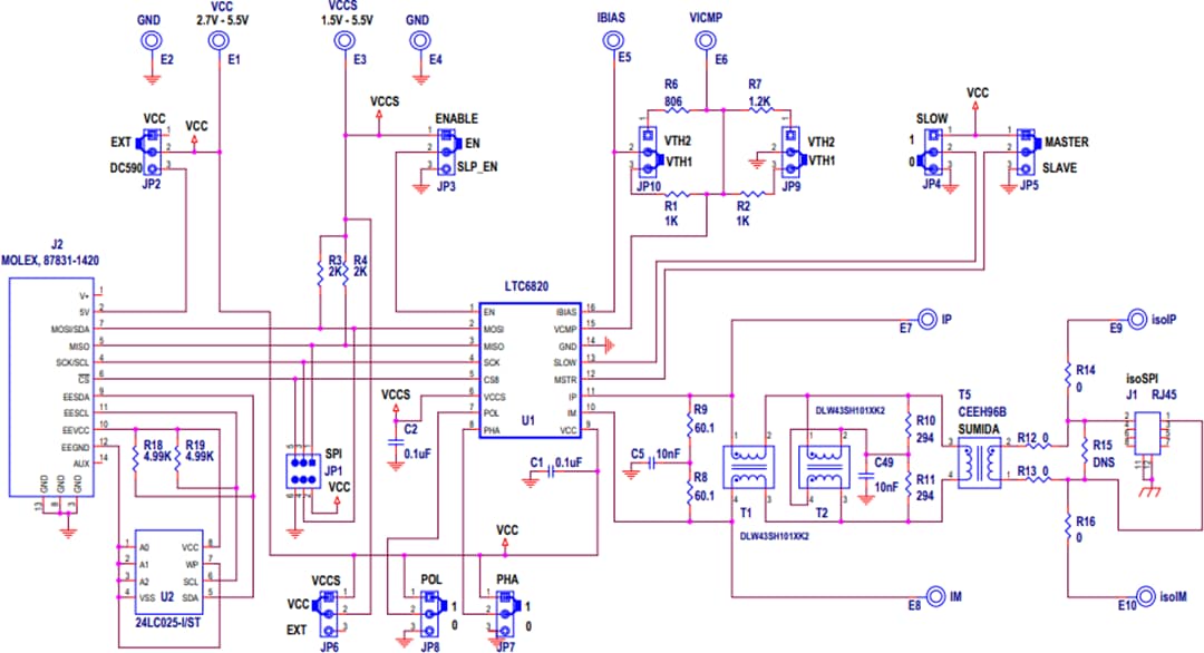
Das Analog Devices Inc. DC1941D IsoSPI™-Demonstrationsboard bietet eine Referenzschaltung mit isolierter serieller 2-Draht-Peripherieschnittstelle (SPI), die auf dem LTC6820 isoSPI-Transceiver basiert. Der LTC6820 dekodiert SPI-Signale von bis zu 1 MBit/s in ein differentielles IsoSPI-Signal, das über einen einfachen Impulstransformator über ein Twisted-Pair übertragen wird. Am anderen Ende des Twisted-Pair kann das isoSPI-Signal mit einem anderen LTC6820 zurück in SPI umgewandelt oder mit einem anderen Bauteil mit einer integrierten IsoSPI-Schnittstelle verbunden werden. Der DC1941D enthält einen vormontierten LTC6820, der im Master- oder Slave-Modus betrieben werden kann.

Es wird empfohlen, das DC1941D IsoSPI-Demonstrationsboard in Verbindung mit einem isolierten seriellen QuikEval-kompatiblen USB-Controllerboard, wie z. B. das DC590B oder das Linduino DC2026C isolierte serielle Arduino- und QuikEval-kompatible USB-Controllerboard zu verwenden.

Schaltplan-Diagramm

Schaltplan - Analog Devices Inc. DC1941D IsoSPI™-Demonstrationsboard
Veröffentlichungsdatum: 2019-11-11 | Aktualisiert: 2025-03-20