Analog Devices Inc. LTC6820 isoSPI-Transceiver

Der Analog Devices LTC6820 isoSPI-Transceiver bietet eine bidirektionale serielle Peripherieschnittstellen(SPI)-Kommunikation zwischen zwei isolierten Bauteilen über eine einzelne Twisted-Pair-Verbindung. Der übertragende LTC6820 kodiert die logischen Zustände in Signale, die über eine Isolationsbarriere zu einem anderen LTC6820 übertragen werden. Der empfangende LTC6820 dekodiert die Übertragung und steuert den Slave-Bus in die entsprechenden Logikzustände. Die Isolationsbarriere kann durch einen einfachen Impulstransformator überbrückt werden, um eine Isolierung von Hunderten von Volt zu erzielen.

Der LTC6820 steuert Differential-Signale mit angepassten Quellen- und Senkenströmen an, wodurch die Notwendigkeit für einen Mittelabgriff des Transformators entfällt und die EMI reduziert wird. Präzise Fensterkomparatoren im Empfänger erkennen die Differential-Signale. Die Antriebsströme und die Komparator-Schwellenwerte werden durch einen einfachen externen Widerstandsteiler eingestellt, wodurch das System für die erforderlichen Kabellängen und die erforderliche Signal-Rausch-Leistung optimiert werden kann.

Der LTC6820 wird in kompakten QFN- (Quad Flat No-Lead) und MSOP-Gehäusen (Micro Small Outline Package) angeboten und eignet sich hervorragend für platzbeschränkte Applikationen.

Artikel

Niederspannungs-Batteriewächter „schwebt“ in Hochspannungs-Elektrofahrzeuge ein Elektrofahrzeuge sind zum Mainstream geworden, wodurch eine Überführung in die Serienproduktion ermöglicht wird. Um wettbewerbsfähig zu bleiben, müssen Systemdesigner sowohl Batterie- als auch BMS-Technologien, die grundlegende Auswirkungen auf die Endbenutzererfahrung haben, stets im Auge behalten.
Mehr erfahren

Merkmale

  • Für Fahrzeuganwendungen AEC-Q100-qualifiziert
  • Isolierte SPI-Datenkommunikation von 1 MBit/s
  • Einfache galvanische Trennung mit Standard-Transformatoren
  • Bidirektionale Schnittstelle über ein einzelnes Twisted-Pair
  • Unterstützt Kabellängen von bis zu 100 Metern
  • Sehr geringe EMI-Empfindlichkeit und -Emissionen
  • Konfigurierbar für hohe Rauschimmunität oder geringen Stromverbrauch
  • Für ISO26262-konforme Systeme ausgelegt
  • Erfordert keine Softwareänderungen in den meisten SPI-Systemen
  • Extrem niedriger Ruhestrom von 2 µA
  • Automatische Wake-up-Erkennung
  • Betriebstemperaturbereich
    • LTC6820I: -40 °C bis +85 °C
    • LTC6820H: -40 °C bis 125 °C
  • Stromversorgung: 2,7 V bis 5,5 V
  • Schnittstellen zu allen Logikschaltungen von 1,7 V bis 5,5 V
  • Gehäuseoptionen
    • QFN-16
    • MSOP-16

Applikationen

  • Industrie-Netzwerke
  • Batterieüberwachungssysteme
  • Fernsensoren

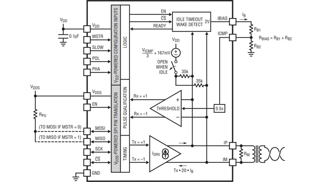
Blockdiagramm

Blockdiagramm - Analog Devices Inc. LTC6820 isoSPI-Transceiver

Applikations-Schaltung – Einzelner LTC6820

Applikations-Schaltungsdiagramm - Analog Devices Inc. LTC6820 isoSPI-Transceiver

Applikations-Schaltung – zwei LTC6820

Applikations-Schaltungsdiagramm - Analog Devices Inc. LTC6820 isoSPI-Transceiver

Pin-Bezeichnungen

Technische Zeichnung - Analog Devices Inc. LTC6820 isoSPI-Transceiver

Videos

Veröffentlichungsdatum: 2019-11-11 | Aktualisiert: 2024-11-06