Analog Devices Inc. LT3040 DC2783A-Demonstrationsboard
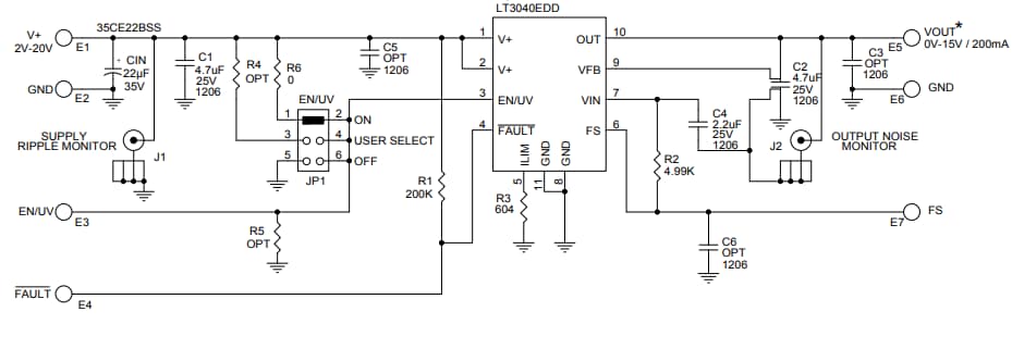
Das Analog Devices Inc. LT3040 DC2783A-Demonstrationsboard verfügt über den LT3040 leistungsstarken und robusten 200 mA-Spannungsreferenz/DAC-Buffer. Dieses Demonstrationsboard verfügt über zwei Eingänge, V+ und VIN. Das DC2783A Board bietet eine programmierbare Strombegrenzung durch den Anschluss eines Widerstands (R3) von ILIM bis GND. Dieses Demonstrationsboard wird in einem großen Eingangsspannungsbereich von 1,8 V bis 20 V und einer niedrigen Dropout-Spannung von 350 mV betrieben. Das DC2783A Board eignet sich hervorragend für Hochgeschwindigkeits-/Hochpräzisions-Datenwandler, Spannungsreferenzen mit hoher Genauigkeit und sehr rauscharme Messgeräte.Merkmale
- V+ und VIN -Eingänge
- LT3040 Referenz/DAC-Buffer
- Programmierbare Strombegrenzung
- Großer Eingangsspannungsbereich: 1,8 V bis 20 V
- Niedrige Dropout-Spannung: 350 mV
Applikationen
- Hochgeschwindigkeits-/Hochpräzisions-Datenwandler
- Hochpräzisions-Spannungsreferenzen
- Sehr rauscharme Messgeräte
Einrichtung des Testverfahrens
Schaltplan-Diagramm
Veröffentlichungsdatum: 2020-03-24
| Aktualisiert: 2024-09-24
