Analog Devices Inc. LT3040 Spannungsausgangsreferenz/DAC
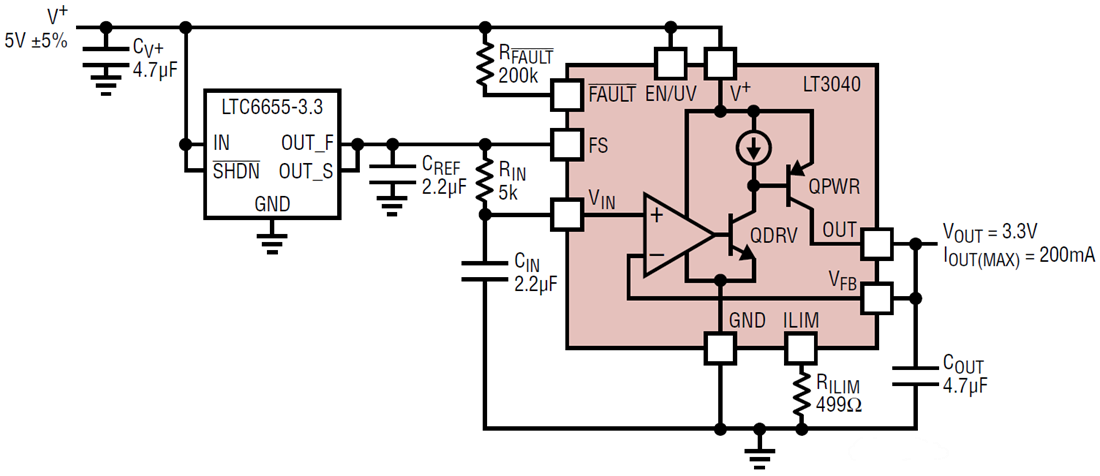
Die Analog Devices Inc. LT3040 Spannungsausgangsreferenz/DAC ist ein Buffer, der eine einzigartige Architektur verwendet, die bei einer Stromaufnahme von bis zu 200 mA zur Beibehaltung der Präzision und Genauigkeit der Referenz bzw. des DAC ausgelegt ist. Das Bauteil enthält die extrem rauscharme Architektur mit hohem PSRR für den Betrieb von rauschempfindlichen Systemen mit hoher Genauigkeit. Der LT3040 ist als erweiterter Spannungspuffer für Spannungsausgangsreferenzen/DACs ausgelegt und verfügt über ein extrem niedriges 1/f-Rauschen und ein sehr niedriges Breitbandrauschen. Darüber hinaus bietet das Bauteil eine ausgezeichnete PSRR über einen großen Frequenzbereich und eine niedrige Dropout-Leistung – ein typischer Dropout von 350 mV bei einem Quellstrom von 200 mA.Der Betriebsruhestrom beträgt nominal 2,5 mA und sinkt beim Herunterfahren auf < 1 µA. Der große Ausgangsspannungsbereich des LT3040 (0 V bis 15 V) bietet unabhängig von der VIN-Spannung und bei gleichzeitiger Aufrechterhaltung eines Betriebs mit Verstärkungsfaktor Eins ein praktisch konstantes Ausgangsrauschen, PSRR, Bandbreite und Lastregelung. Darüber hinaus verfügt der Buffer über eine programmierbare Strombegrenzung, eine Schnellstart-Funktion und eine FAULT-Flag zur Anzeige von Fehlern am Ausgang. Der LT3040 ist mit einem Keramikausgangskondensator von mindestens 4,7 µF stabil. Die Schutzfunktionen umfassen einen Verpolungsschutz der Versorgungsspannung, einen Gegenstromschutz, eine interne Strombegrenzung mit Foldback und eine thermische Begrenzung mit Hysterese. Der LT3040 ist in thermisch verbesserten 12-Pin-MSOP- und 10-Pin-DFN-Gehäusen von 3 mm x 3 mm verfügbar.
Merkmale
- Extrem niedriges Breitbandrauschen: 1,2 µVRMS (10 Hz bis 100 kHz)
- Extrem niedriges 1/f-Rauschen: 0,6 µVP-P (0,1 Hz bis 10 Hz)
- Extrem niedriges Spot-Rauschen: 4 nV/√Hz bei 1 kHz und darüber
- Extrem hoher PSRR: 73 dB bei 1 MHz
- Extrem niedriger Eingangs-Offset: 125 µV
- Ausgangs-Quellenstrom: 200 mA
- Großer Eingangsspannungsbereich: 1,8 V bis 20 V
- Rail-to-Rail-Ausgangspannungsbereich: 0 V bis 15 V
- Einzelkondensator verbessert das Rauschen und den PSRR
- Schnelles Einschalten für VIN-Pin
- FAULT-Flag
- Hohe Bandbreite von 1 MHz
- Niedrige Dropout-Spannung: 350 mV
- Programmierbare Strombegrenzung
- Präzisionsfreigabe/UVLO
- Kann für geringeres Rauschen und höheren Strom parallel geschaltet werden
- Interne Strombegrenzung mit Foldback
- Keramik-Ausgangskondensator: mindestens 4,7 µF
- Versorgungs- und Gegenstromschutz
- Thermische Begrenzung mit Hysterese
- 10-Pin-DFN und 12-Pin-MSOP von 3 mm × 3 mm
Applikationen
- Hochgeschwindigkeits-/Hochpräzisions-Datenwandler
- Hochpräzisions-Spannungsreferenzen
- Sehr rauscharme Messgeräte
Typische Applikation
