Analog Devices Inc. LTC2971 Zweikanal-Leistungssystemmanager
Die LTC2971 Zweikanal-Leistungssystemmanager von Analog Devices Inc. werden zum Sequenzieren, Trimmen (Servo), Begrenzen, Überwachen, Verwalten von Fehlern, Bereitstellen von Telemetrie und Erstellen von Fehlerprotokollen verwendet. Diese Leistungssystemmanager verwenden einen proprietären Soft-Connect-Algorithmus zur Reduzierung von Störungen in der Stromversorgung. Die LTC2971 Zweikanal-Manager überwachen eine Eingangsspannung von 0 V bis 60 V, einen Eingangsstrom von bis zu 1 % und speichern Energie. Diese Manager verwalten Ausgänge von -60 V bis +60 V und begrenzen oder trimmen diese innerhalb von 0,25 %. Zu den typischen Applikationen gehören Computer und Netzwerkserver, Industrie-Prüf- und Messtechnik, Video- und medizinische Bildgebung sowie Systeme mit hoher Zuverlässigkeit.Merkmale
- Sequenzieren, trimmen, begrenzen, überwachen, verwalten von Protokollfehlern und überwachen der Telemetrie von zwei Stromversorgungen
- Eingangsstrom bis zu innerhalb von 1 % und speichern Energie
- Verwalten Ausgänge von -60 V bis +60 V und begrenzen oder trimmen diese innerhalb von 0,25 %
- Werden durch die LTpowerPlay®-GUI unterstützt
- Koordinieren die Sequenzierung und das Fehlermanagement
- Über mehrere PSM-Bauteile von ADI
- Eigenständiger Betrieb ohne zusätzliche Software
- Direkter Anschluss an IMON-Pins von Reglern
Applikationen
- Computer und Netzwerkserver
- Industrie-Prüf- und Messtechnik
- Systeme mit hoher Zuverlässigkeit
- Video und medizinische Bildgebung
Technische Daten
- Überwachung der Eingangsspannung von 0 V bis 60 V
- Serielle PMBus-/SMBus-/I2C-konforme Schnittstelle von 1,8 V bis 3,3 V
- Kann von 3,3 V oder 4,5 V bis 60 V betrieben werden
- Erhältlich in einem 49-Pin-BGA-Gehäuse von 7 mm × 7 mm
Videos
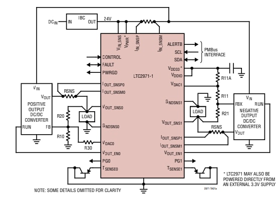
Typisches Applikations-Schaltungs-Diagramm
Weitere Ressourcen
Veröffentlichungsdatum: 2020-09-18
| Aktualisiert: 2024-11-06
