Analog Devices Inc. MAX38890AEVKIT Evaluierungskit
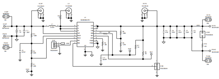
Analog Devices Inc. Das MAX38890AEVKIT Evaluierungskit demonstriert die Eigenschaften der MAX38890 5 A Reversible Buck/ Boost-Regler. Diese Regler übertragen Leistung zwischen einem Superkondensator und einer Systemversorgungsschiene. Die MAX38890 Regler sind externe programmierbar für Spitzenladung, maximale Spannung des Superkondensators, System-Backup-Spannung und Induktivitäts-Backup-Ströme. Der MAX38890 lädt den Superkondensator mit einem maximalen Durchschnittsstrom von 2,5 A, wenn die Hauptbatterie vorhanden ist und die Systemspannung über dem Lademinimum liegt. Sobald der Superkondensator vollständig aufgeladen ist, zieht der Schaltkreis 4 μA Strom, während der Superkondensator im Bereitschaftszustand bleibt. Beim Entfernen der Primärbatterie bezieht der MAX38890 Strom aus dem Superkondensator und regelt die Systemspannung mit einem programmierten maximalen Spitzeninduktorstrom von 5 A auf die eingestellte Backup-Spannung.Merkmale
- 2,5 V bis 5,5 V Systemausgangsspannungsbereich
- Spannungsbereich für Superkondensatoren von 0,5 V bis 5,5 V
- 5 A maximale Spitzeninduktivitätsstrombegrenzung für den Lade- und Backup-Modus
- Widerstandsverstellbare VSYS- und VCAP-Spannungen
- Über Widerstände einstellbare Lade- und Pufferströme
- Bewährtes zweilagiges 2oz Kupfer-PCB-Layout
- Zeigt eine kompakte Lösungsgröße
- Vollständig bestückt und getestet
Applikationen
- Handheld-Industriegeräte
- Tragbare Geräte/ Computer mit austauschbarem Akku
- Industrielle Sensoren und Aktoren
- Automotive-Sekundärmarktverfolgung
Erforderliche Ausrüstung
- 1x MAX38890A Evaluierungskit
- 1x 6V, 5A DC Netzteil
- 2x Digitalmultimeter (DMMs)
Übersicht
Szematisch
Weitere Ressourcen
Veröffentlichungsdatum: 2023-05-04
| Aktualisiert: 2023-05-08
