Analog Devices Inc. MAX38890 5A Reversible Buck/Boost-Regler
Die Analog Devices Inc. MAX38890 5A Reversible Buck/Boost-Regler sind für die Stromübertragung zwischen einem Superkondensator und einer Systemversorgungsschiene konzipiert. Der MAX38890 bietet einen 2,5 V bis 5,5 V-System-Ausgangsbereich, einen Superkondensator im Bereich 0,5 V bis 5,5 V und eine Genauigkeit mit Schwellenwert von ± 1 %. Der 3mm2 große, 16-polige MAX38890 im TQFN-Gehäuse arbeitet in einem Temperaturbereich von -40°C bis +125°C und bietet einen Spitzenwirkungsgrad von 94 % (Lade-/ Entlademodus), Ausgänge im Bereitschafts-/ Backup-Zustand und einen Ruhestrom von 4 μA im Bereitschaftszustand.Die MAX38890-Regler sind extern programmierbar für eine maximale Superkondensatorspannung, die System-Backup-Spannung, die Spitzenladung und die Backup-Induktionsströme. Wenn die Hauptbatterie vorhanden ist und die Systemspannung über der minimalen Systemspannung für das Laden liegt, lädt der MAX38890 den Superkondensator mit einem maximalen Durchschnittsstrom von 2,5 A. Sobald der Superkondensator aufgeladen ist, verbraucht der Schaltkreis nur 4 μA Strom, während er den Superkondensator in Bereitschaft hält. Wenn die Hauptbatterie entfernt wird, bezieht der MAX38890 Strom aus dem Superkondensator und regelt die Systemspannung auf die eingestellte Reservespannung mit einem programmierten maximalen Induktionsspitzenstrom von 5 A.
Merkmale
- Systemausgangsspannungsbereich: 2,5 V bis 5,5 V
- Spannungsbereich des Superkondensators: 0,5 V bis 5,5 V
- Schwellwertgenauigkeit: ±1 %
- 2,5% Hysterese zwischen Backup und Aufladung
- Begrenzung des Induktionsspitzenstroms auf 1 A bis 5 A (über einen externen Widerstand per Pin programmierbar)
- 94% Spitzenwirkungsgrad, Lade- oder Entlademodus
- 4 µA Ruhestrom im Bereitschaftszustand
- Ausgänge für den Bereitschafts- und Sicherungszustand liefern dem System einen Echtzeitstatus
- 3 mm2, 16-Pin-TQFN-Gehäuse
- Betriebstemperaturbereich: -40 °C bis +125 °C
Applikationen
- Handheld-Industriegeräte
- Tragbare Geräte/ Computer mit einer herausnehmbaren Batterie
- Industriesensoren und Betätiger
- Automotive-Sekundärmarktverfolgung
Vereinfachtes Applikationsdiagramm
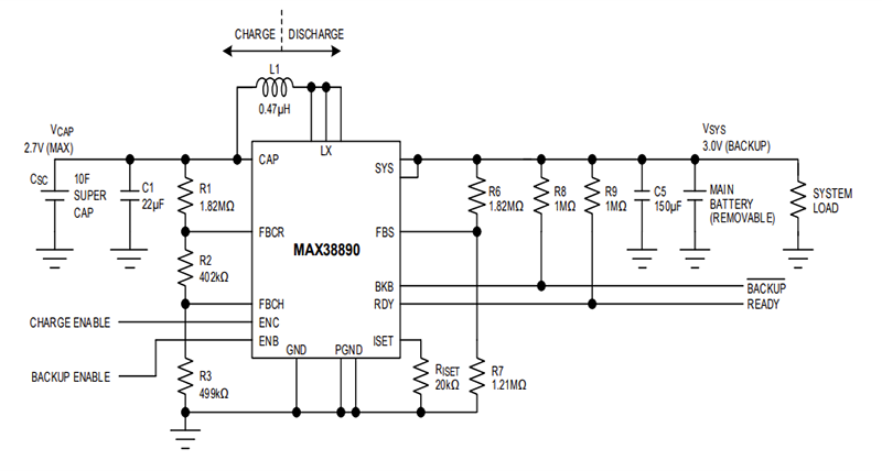
Typische Applikations-Schaltung
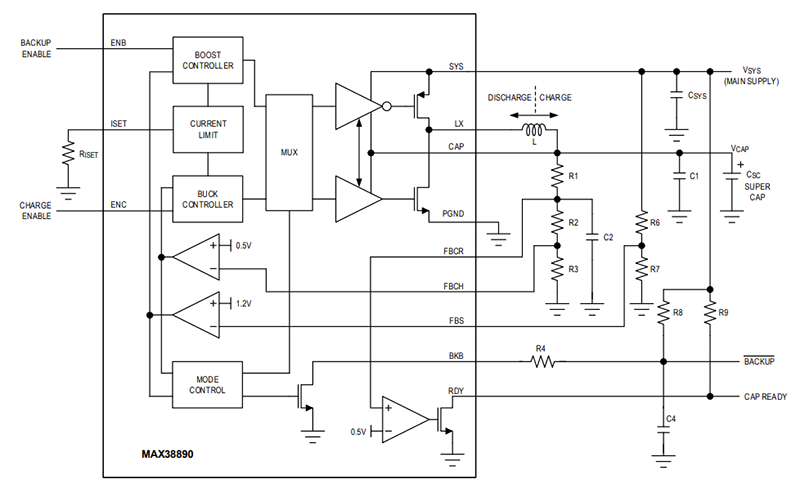
Blockdiagramm
