Analog Devices / Maxim Integrated MAX11410 Stromsparender Delta-Sigma-ADC
Der MAX11410 stromsparende Delta-Sigma-Analog-Digital-Wandler (ADC) von Maxim ist ein stromsparender Mehrkanal-24-Bit-Delta-Sigma-ADC mit Funktionen und Spezifikationen, die für präzise Sensormessungen optimiert sind. Der Eingangsbereich enthält einen rauscharmen, programmierbaren Gain-Verstärker (PGA) mit einer sehr hohen Eingangsimpedanz und verfügbaren Gains zwischen 1x bis 128x zur Optimierung des gesamten Dynamikbereichs. Eingangsbuffer bieten die Isolierung für die Signaleingänge vom geschalteten Kondensator-Abtastnetzwerk, wenn der PGA nicht verwendet wird, wodurch der ADC auch mit hohen Impendanzquellen einfach zu betreiben ist. Mehrere integrierte Funktionen vereinfachen präzise Sensorapplikationen. Die programmierbaren angepassten Stromquellen bieten Erregung für resistive Sensoren. Eine zusätzliche Stromansenke und Stromquelle helfen bei der Erkennung von gebrochenen Sensorkabeln. Der 10-Kanal-Eingangsmultiplexer bietet die nötige Flexibilität für komplexe Multi-Sensormessungen. Die GPIOs reduzieren Isolationskomponenten und vereinfachen die Steuerung von Schaltern oder anderen Schaltungen.Merkmale
- High resolution and low noise for signal sources with a wide dynamic range
- 24-bit resolution
- Programmable gain amplifier with 1, 2, 4, 8, 16, 32, 64, and 128 gain options
- 90dB simultaneous 60Hz and 50Hz power line rejection
- 3ppm typical INL with no missing codes
- Optimized features for more efficient system design
- Ten analog inputs usable for single-ended/fully differential in any combination
- Two dedicated/one shared differential voltage reference inputs
- On-demand offset and gain self-calibration
- Low power for efficient systems
- 2.7V to 3.6V analog supply range
- 1.7V to 3.6V I/O supply range
- <1μA sleep mode
- Standard SPI-compatible control interface
- Selectable internal/external oscillator
- 40°C to +125°C operating temperature range
- 4mm x 4mm TQFN-28 package
- Lead-free and RoHS compliant
Applikationen
- Portable instruments
- Resistive bridge measurement
- Sensor measurement
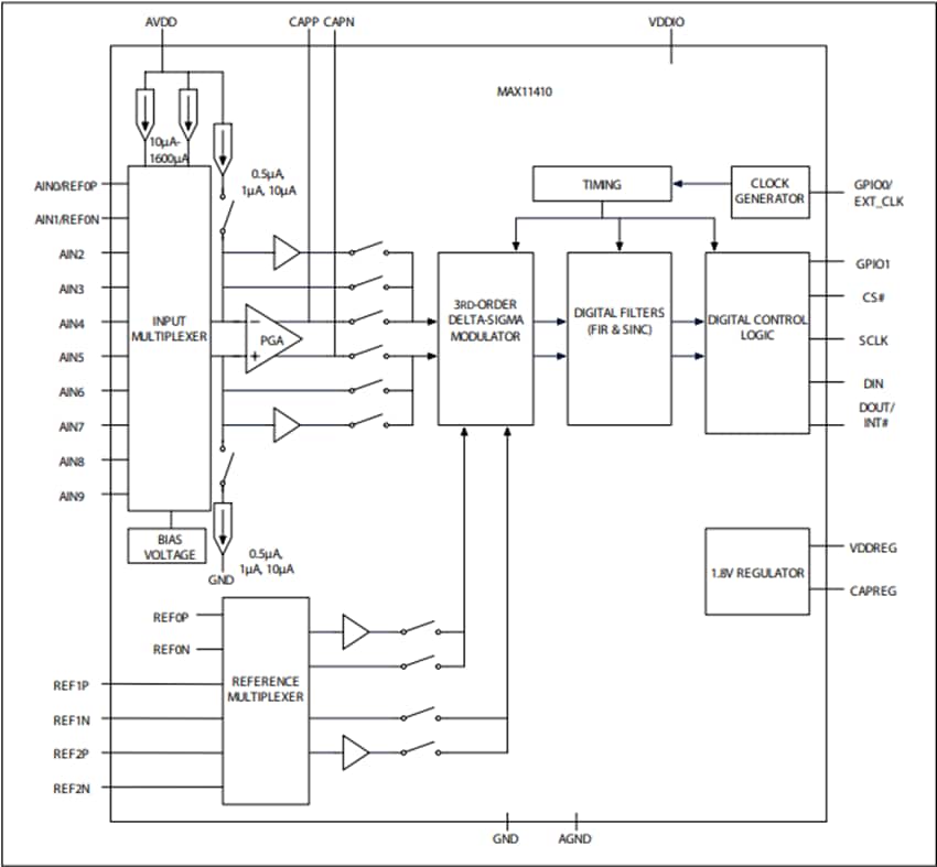
Blockdiagramm
The MAX11410 offers several integrated features that simplify precision sensor applications. The programmable matched current sources provide excitation for resistive sensors—an additional current sink and current source aid in detecting broken sensor wires. The 10-channel input multiplexer provides the flexibility needed for complex, multi-sensor measurements. The GPIOs reduce isolation components and ease control of switches or other circuitry.
The digital filter settles within a single conversion cycle when used in single-cycle mode. The available FIR digital filter allows single-cycle settling in 16ms while providing more than 90dB simultaneous rejection of 50Hz and 60Hz line noise.
The integrated on-chip oscillator requires no external components. If needed, an external clock source may be used instead. Control registers and conversion data are accessed through the SPI-compatible serial interface.
The Analog Devices MAX11410 Delta-Sigma ADC is offered in a small 28-Pin 4mm x 4mm TQFN package and is lead-free and RoHS compliant.
