Analog Devices / Maxim Integrated MAX77757 Eigenständiges USB-Type-C®-Ladegerät
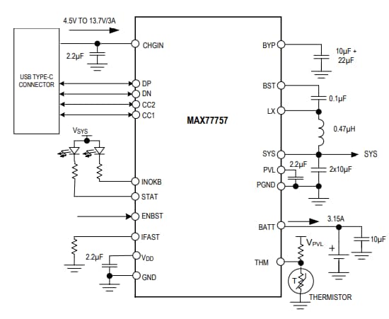
Das Analog Devices Inc. MAX77757 eigenständige USB-Type-C®-Ladegerät ist ein eigenständiges 3,15-A-Bauteil mit JEITA für 1-Zellen-Li-Ionen-/LiFePO4-Batterien, das die Reverse-Boost-Funktion unterstützt. Das MAX77757 Ladegerät wird bei einem Eingangsspannungsbereich von 4,5 V bis 13,7 V betrieben und verfügt über eine maximale Eingangsstrombegrenzung von 3 A. Dieser IC implementiert die adaptive Eingangsstrombegrenzungsfunktion (AICL). Diese AICL-Funktion regelt die Eingangsspannung durch Reduzierung des Eingangsstroms, um zu verhindern, dass die Spannung eines schwachen Adapter’s zusammenbricht oder eingezogen wird. Die USB-Typ-C-Konfigurationskanal(CC)-Erkennungspins auf dem MAX77757 IC ermöglichen die automatische Erkennung der USB-Typ-C-Quellenleistung und die Konfiguration der Eingangsstrombegrenzung. Der MAX77757 IC bietet eine Reverse-Boost-Funktion von bis zu 5,1 V und 1,5 A, die mit dem ENBST-Pin aktiviert werden kann.Das eigenständige Ladegerät MAX77757 von ADI ist mit einem Smart Power Selector™ und einem Batterie-True-Disconnect-FET ausgestattet. Diese ausgestatteten Bauteile steuern das Laden und Entladen der Batterie oder isolieren die Batterie bei Auftreten eines Fehlers. Der MAX77757 IC wird in mehreren Ausführungen zur Unterstützung von Li-Ionen-Batterien mit verschiedenen Anschlussspannungen von 4,1 V bis 4,5 V angeboten. Dieses Ladegerät wird mit einer Festanschluss-Spannungsoption von 3,6 V für LiFePO4-Batterien geliefert. Der MAX77757 IC ist in einem 24-Pin-FC2QFN-Gehäuse mit einem Rastermaß von 0,4 mm und Abmessungen von 3 mm x 3 mm verfügbar. Zu den typischen Applikationen gehören mobile Kassenterminale (mPOS), tragbare medizinische Geräte, drahtlose Kopfhörer, GPS-Tracker, Ladestationen für Wearables und Powerbanks.
Merkmale
- Schutz von bis zu 16 V
- Entladestromschutz: 6 A
- Keine Firmware oder Kommunikation erforderlich
- Integrierte USB-Erkennung:
- Integrierte CC-Erkennung für USB-Typ-C
- Integrierte BC1.2-Erkennung für Timeouts von Legacy-SDP, -DCP und -CDP
- Integrierte USB-Erkennung für gängige proprietäre Ladegerät-Typen
- Automatische Konfiguration der Eingangsstrombegrenzung
- Sicherheit:
- Ladesicherheitstimer
- JEITA-konform mit NTC-Thermistor (MAX77757J)
- HOT-/COLD-Stopp-Laden mit NTC-Thermistor (MAX77757H)
- Thermische Abschaltung
- Pin-Steuerung aller Funktionen:
- Widerstands-konfigurierbarer Schnellladestrom
- ENBST-Pin zur Aktivierung und Deaktivierung von Reverse-Boost
- STAT-Pin zur Anzeige des Ladestatus
- INOKB-Pin zur Anzeige des Power-OK (POK) für den Eingang
- THM-Pin zur Deaktivierung des Ladens
- Eingangsspannungsregelung mit AICL
- Reverse-Boost-Funktion von bis zu 5,1 V und 1,5 A
- Integrierter Leistungspfad
- Integrierter Batterie-True-Disconnect-FET
- 24-Pin-FC2QFN-Gehäuse
Technische Daten
- Maximale Eingangsbetriebsspannung: 13,7 V
- Maximaler Ladestrom: 3,15 A
- Festanschlussspannung:
- 4,1 V bis 4,5 V für Li-Ionen- und Li-Polymer-Batterien
- 3,6 V/3,7 V für LiFePO4-Batterie
- Abmessungen: 3 mm x 3 mm
- Betriebstemperaturbereich: -40 °C bis +85 °C
- Lagertemperaturbereich: -65 °C bis +150 °C
Applikationen
- Mobile Kassenterminals (mPOS)
- Tragbare medizinische Geräte
- Drahtlose Kopfhörer
- GPS-Tracker
- Ladeschalen für Wearables
- Powerbanks (Ladegeräte)
- Mobile Router
