Analog Devices / Maxim Integrated MAX77757 Evaluierungskit
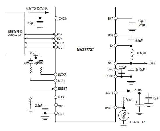
Das Analog Devices Inc. MAX77757 Evaluierungskit ist eine vollständig bestückte und getestete Leiterplatte (PCB). Das MAX77757 Kit ist zur Evaluierung des MAX77757 IC ausgelegt, der ein eigenständiges 3,15-A-USB-Type-C®-Ladegerät mit JEITA ist. Der MAX77757 IC kann von einem Eingang von 4,5 V bis 13,7 V mit einem Schnellladestrom von bis zu 3,15 A und einer maximalen Eingangsstrombegrenzung von 3 A betrieben werden. Das MAX77757 Evaluierungskit verfügt über eine USB-Typ-C-CC-Erkennung, ein Laden der Batterie, das mit der USB-Batterieladespezifikation konform ist und eine proprietäre Adaptererkennung nach Einfügung des Eingangs. Dieses Kit demonstriert die automatische Konfiguration der Eingangsstrombegrenzung des Ladegeräts bis zum maximal zulässigen Strom von der Eingangsquelle. Das MAX77757 Evaluierungskit enthält den variablen Widerstand und den Thermistor zur Demonstration der JEITA-Konformität.Merkmale
- Schutz von bis zu 16 V
- Maximale Eingangsbetriebsspannung: 13,7 V
- Maximaler Ladestrom: 3,15 A
- Entladestromschutz: 6 A
- Keine Firmware oder Kommunikation erforderlich
- Integrierte USB-Erkennung:
- Integrierte CC-Erkennung für USB-Typ-C
- Integrierte BC1.2-Erkennung für Legacy-SDP, -DCP und -CDP
- Integrierte USB-Erkennung für gängige proprietäre Ladegerät-Typen
- Automatische Konfiguration der Eingangsstrombegrenzung
- Sicherheit:
- Ladesicherheitstimer
- JEITA-konform mit NTC-Thermistor (MAX77757J)
- HOT-/COLD-Stopp-Laden mit NTC-Thermistor (MAX77757H)
- Thermische Abschaltung
- Pin-Steuerung aller Funktionen:
- Widerstands-konfigurierbarer Schnellladestrom
- ENBST-Pin zur Aktivierung und Deaktivierung von Reverse-Boost
- STAT-Pin zur Anzeige des Ladestatus
- INOKB-Pin zur Anzeige des Power-OK (POK) für den Eingang
- THM-Pin zur Deaktivierung des Ladens
- Eingangsspannungsregelung mit AICL
- Reverse-Boost-Funktion von bis zu 5,1 V, 1,5 A
- Integrierter Leistungspfad
- Integrierter Batterie-True-Disconnect-FET
- Bewährtes PCB-Layout
- Vollständig bestückt und getestet
Blockdiagramm
Weitere Ressourcen
Veröffentlichungsdatum: 2021-04-01
| Aktualisiert: 2023-04-13
