Diodes Incorporated AP3129 Hochleistungs-Multimodus-PWM-Controller

Der AP3129 Multimodus-PWM-Controller von Diodes Incorporated bietet einen hohen Wirkungsgrad bei geringer Last für IoT-Applikationen. Der AP3129 Controller ist mit einer proprietären Eliminierungstechnologie für hörbares Rauschen ausgestattet, um das akustische Rauschen von elektronischen und magnetischen Komponenten zu minimieren. Der AP3129 Multimodus-Controller ändert den Betriebsmodus entsprechend den Lastbedingungen. Dieses Bauteil arbeitet im Continuous-Conduction-Modus (CCM) unter Hochlastbedingungen und wird mit seinem proprietären Burst-Modus bei geringen Lasten betrieben. Die Controller-Architektur ist zur Autorisierung einer transienten Spitzenleistungsauslenkung für Spitzenlast ausgelegt. Die PWM-controller-Frequenz kann   von 65 kHz auf 130 kHz erhöht werden, bis das Spitzenereignis verschwindet. Zu den typischen Applikationen gehören IoT-offline-Leistung,   smart-Lautsprecher, AC-Lüfter, Reiskocher, shavers, Milchmaschinen, TV/monitor-standby-Leistung, AC/DC-Adapter oder Schnellladegeräte.

Merkmale

  • Mehrere Betriebsmodi:
    • Maximale Frequenz für Spitzenlast: 130 kHz
    • Festfrequenz-CCM-Betrieb für eine Volllast: 65 kHz
    • Maximale Klemmfrequenz für QR-Modus: 80 kHz
    • Talschaltbetrieb im umweltfreundlichen Modus
    • Burst-Modus-Steuerung für leichte Last
  • Hoher Wirkungsgrad bei leichter Last (> 90 % Wirkungsgrad bei 10 % Last)
  • Proprietäre Technologie zur Rauschunterdrückung
  • Softstart während des Startvorgangs
  • Interner Neigungsausgleich
  • Frequenz-Dithering zur Reduzierung von EMI
  • VCC -Wartungsmodus
  • Niedrige Leerlaufleistung
  • Umfassende Systemschutzfunktionen
    • Sekundärspulen-Kurzschlusssicherung
    • VCC -Überspannungsschutz (VOVP)
    • Leitungs-Überspannungsschutz (LOVP)
    • Überlastschutz (OLP)
    • Zyklus-für-Zyklus-Überstromschutz
    • Pin-Fehlerschutz
    • Brown-In/Out-Schutz (BNI/BNO)
    • Sekundärseitiger OVP (SOVP) und UVP (SUVP)
    • Internes OTP
  • SOT26 (Typ CJ) ist verfügbar

Applikationen

  • IoT-Offline-Leistung
  • Haushaltsgeräte (Smart-Lautsprecher, AC-Lüfter, Reiskocher, Rasierer und Milchmaschinen)
  • Fernseher-/Monitor-Standby-Leistung
  • AC/DC-Adapter oder Schnellladegeräte

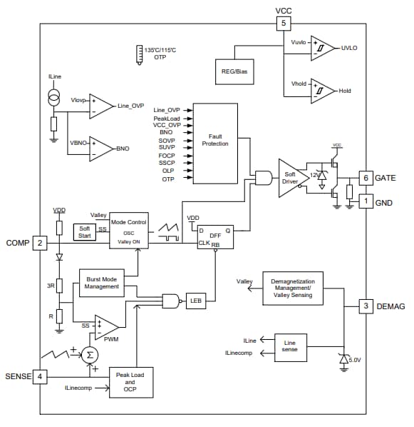
Funktionales Blockdiagramm

Blockdiagramm - Diodes Incorporated AP3129 Hochleistungs-Multimodus-PWM-Controller

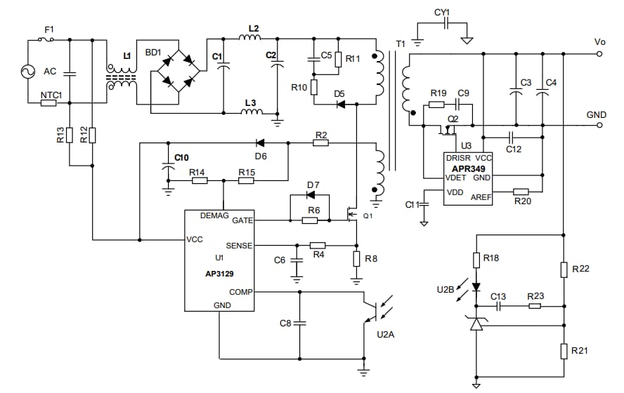
Applikations-Schaltung – Diagramm

Applikations-Schaltungsdiagramm - Diodes Incorporated AP3129 Hochleistungs-Multimodus-PWM-Controller
Veröffentlichungsdatum: 2023-08-01 | Aktualisiert: 2023-09-26