Infineon Technologies EiceDRIVER™ 1200 V High-Side- und Low-Side-Treiber

Die EiceDRIVER™ 1200-V-High-Side- und Low-Side-Treiber von Infineon Technologies sind Halbbrücken-Gate-Treiber mit aktiver Miller-Klemme und Kurzschlussklemme. Diese Gate-Treiber steuern IGBT- oder SiC-MOSFET-Leistungsbauteile mit einer maximaler Sperrspannung von 1200 V. Basierend auf der SOI-Technologie bieten diese Treiber eine hervorragende Robustheit bei transienten Spannungen. Das robuste Design des EiceDRIVER™ 1200-V-Gate-Treibers schützt vor parasitärem Latch-up über den gesamten Betriebstemperatur- und Spannungsbereich. Diese Treiber eignen sich für die Steuerung und den Antrieb von Deckenventilatormotoren, für Heizungs-, Lüftungs- und Klimaanlagen (HLK), für industrielle Motorantriebe und -steuerungen sowie für Wärmepumpen in Wohngebäuden.

Merkmale

  • Einzigartige Dünnfilm-Silicon-On-Insulator(SOI)-Technologie
  • Potenzialfreier Kanal, der für den Bootstrap-Betrieb ausgelegt ist
  • Maximale Bootstrap-Spannung (VB-Knoten): 1.225 V
  • Betriebsspannungen (VS-Knoten): bis zu 1.200 V
  • Negative VS-Transientenspannungsimmunität: 100 V
  • Mit reproduzierbaren 700-ns-Pulsen
  • Ausgangsquellen-/Senken-Spitzenstrombelastbarkeit von 2,3 A/2,3 A
  • Integrierter ultraschneller Überstromschutz (OCP)
  • Referenzschwellwert mit hoher Genauigkeit von ±5 %
  • Weniger als 1µs Überstrommessung zur Ausgangsabschaltung
  • Integrierte aktive Miller-Klemme (AMC) mit eine Senkenstrombelastbarkeit von 2 A
  • Integrierte Kurzschlussklemmen-Funktion (SCC)
  • Integrierte ultraschnelle und niederohmige Bootstrap-Diode
  • Integrierte Logikschaltung zur Vermeidung von Totzeit und Durchschuss (2ED1324S12P)
  • Freigabe-, Fehler- und programmierbarer RFE-Fehlerlöscheingang
  • Logikschaltung bis zu -8 V auf VS-Pin funktionsfähig
  • Unabhängige Unterspannungssperre (UVLO) pro Kanal
  • Maximale Versorgungsspannung: 25 VCC
  • Getrennte Logikschaltung (VSS) und Ausgangsmasse (COM)
  • Mehr als 5 mm Luft-/Kriechstrecke
  • HBM-ESD-Belastbarkeit: 2 kV

Technische Daten

  • VS_OFFSET = 1200 V max.
  • Io+ / Io- = 2,3 A/2,3 A Spitze
  • VCC = 13 V bis 20 V (typisch)
  • Ausbreitungsverzögerung = 500 ns (typisch)
  • Totzeit = 380 ns (typisch)

Applikationen

  • Deckenventilator-Motorsteuerungs- und Antriebslösungen
  • Heizung, Lüftung, Klima (HLK)
  • Industriemotorantriebe und -steuerungen
  • Wärmepumpen für Wohngebäude

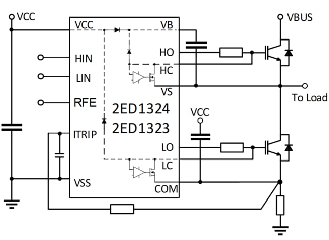
Typisches Applikations-Schaltungsdiagramm

Applikations-Schaltungsdiagramm - Infineon Technologies EiceDRIVER™ 1200 V High-Side- und Low-Side-Treiber

2ED1324S12P Blockdiagramm

Blockdiagramm - Infineon Technologies EiceDRIVER™ 1200 V High-Side- und Low-Side-Treiber
Veröffentlichungsdatum: 2023-05-16 | Aktualisiert: 2024-12-06