Microchip Technology EV76D05A Evaluierungsboard

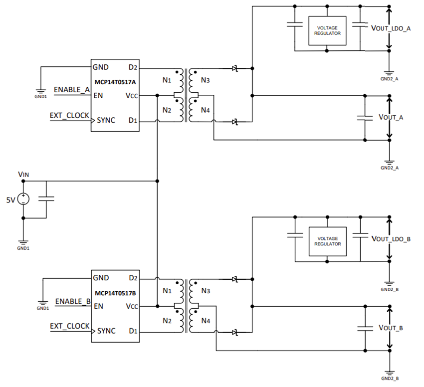
Microchip Technology EV76D05A Evaluierungsboard ist eine dedizierte Plattform die dazu dient, das Betriebsverhalten des MCP14T0517A und MCP14T0517B Push-Pull Transformator-Treiber zu evaluieren und zu demonstrieren. Die Mikrochip-Platine integriert zwei unabhängige, isolierte Stromversorgungskanäle (einen für jede Gerätevariante), die jeweils in der Lage sind, einen typischen geregelten 5 V Ausgang über einen MCP1727 Low-Dropout (LDO)-Spannungsregler zu liefern und einen Laststrom von bis zu 500 mA zu unterstützen. Sie bietet zudem ungeregelte Ausgänge auf beiden Kanälen und ermöglicht Designer⁣n Flexibilität beim Testen verschiedener Versorgungskonfigurationen.

Zur Unterstützung der Taktanforderungen verfügt die EV76D05A Platine sowohl über einen internen als auch externen Taktgeber sowie über einen programmierbaren 1 MHz Taktgeber, der von einem integrierten PIC12F1822 Mikrocontroller erzeugt wird und Schaltfrequenzen bis zu 500 kHz ermöglicht. Zu den weiteren Funktionen gehören Anschlüsse und Testpunkte für Eingangs-, Ausgangs- und Taktgebersignale, sowie integrierte oder externe Aktivierungssteuerung und ein eingebauter Überstrom- und Übertemperaturschutz. Zusammengenommen machen diese Fähigkeiten das EV76D05A zu einer umfassenden Evaluierungsplattform für die Untersuchung der Betriebsverhalten des MCP14T0517A/B Geräts in Applikationen mit isolierter Stromversorgung.

Merkmale

  • 5 V Eingangsspannung (VCC)
  • 5 V typische geregelte Ausgangsspannung (VLDO_A und VLDO_B)
  • Bis zu 500 mA Ausgangsstrom (auf jedem Kanal)
  • Frequenzumschaltung
  • Synchronisation mit einer externen Takterzeugung
  • Integrierte programmierbare Uhr über den PIC12F1822 Mikrocontroller mit bis zu 1 MHz (was zu einer Schaltfrequenz von bis zu 500 kHz führt)
  • MCP1727 LDO-Spannungsregler
  • Onboard-/externe Aktivierungssteuerung
  • Überstrom- und Übertemperaturschutz
  • RoHS-konform

Applikationen

  • Isolierte Stromversorgungen für SiC/Si-MOSFETs und IGBTs
  • Vorspannungsgeneratoren für isolierte Kommunikationsschnittstellen (CAN, LIN, USB usw.)
  • Vorspannungsgeneratoren für isolierte Sensorschaltungen

Lieferumfang Kit

  • MCP14T0517A/B Evaluierungsboard-PCB
  • Eine ".hex"-Datei zur Programmierung des Onboard- Mikrocontroller zur Generierung von Taktsignalen mit 1 MHz Frequenz
  • Zwei Steckbrücken
  • Benutzerhandbuch

Blockdiagramm

Blockdiagramm - Microchip Technology EV76D05A Evaluierungsboard

Übersicht

Technische Zeichnung - Microchip Technology EV76D05A Evaluierungsboard
Veröffentlichungsdatum: 2026-01-20 | Aktualisiert: 2026-02-02