onsemi NCP51705 Mini-SMD-Evaluierungsboard
Das Mini-SMD-Evaluierungsboard NCP51705 von onsemi ist auf einer vierlagigen Platine aufgebaut, die die Treiber der Baureihe NCP51705 und alle notwendigen Antriebsschaltungen enthält. Der Treiber NCP51705 ist in erster Linie für den Antrieb von SiC-MOSFET-Transistoren konzipiert, um die geringstmöglichen Leitungsverluste zu erzielen. Diese Treiber kann die maximal zulässige Gate-Spannung an das SiC-MOSFET-Bauteil liefern. Das Evaluierungsboard NCP51705 von onsemi verfügt außerdem über einen integrierten digitalen Isolator und die Möglichkeit, dass jeder beliebige MOSFET oder SiC-MOSFET in ein TO-247- Hochspannungsgehäuse gelötet werden kann. Dieses Evaluierungsboard enthält keine Leistungsstufe und ist generisch, da es auf keine bestimmte Topologie zugeschnitten ist. Das SMD-Evaluierungsboard NCP51705 kann in jeder Low-Side- oder High-Side-Leistungsschaltapplikation verwendet werden. Dieses Evaluierungsboard kann als Isolator, Treiber und diskretes TO-247-Modul betrachtet werden.Merkmale
- Entwickelt auf einer vierlagigen Platine, die die Treiber der Baureihe NCP51705 und alle notwendigen Antriebsschaltungen enthält
- Enthält einen integrierten digitalen Isolator und die Möglichkeit, jeden beliebigen MOSFET oder SiC-MOSFET in ein TO-247-Hochspannungsgehäuse zu löten.
- Enthält keine Leistungsstufe und ist generisch, da es nicht für eine bestimmte Topologie vorgesehen ist.
Ansicht der Platine von oben und von unten
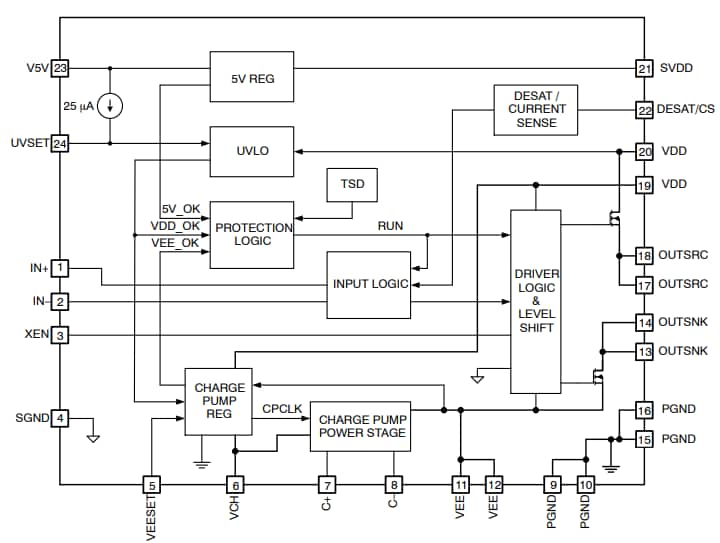
Blockdiagramm
Weitere Ressourcen
Veröffentlichungsdatum: 2020-08-19
| Aktualisiert: 2024-05-23
