Power Integrations LinkSwitch™-TN2 Off-Line Switchers

Power Integrations LinkSwitch™-TN2 Off-Line Switchers are non-isolated off-line power supplies that provide dramatically improved performance compared to traditional linear or cap-dropper solutions. The LinkSwitch-TN2 devices are flexible with increased efficiency, comprehensive system level protection, and higher reliability.

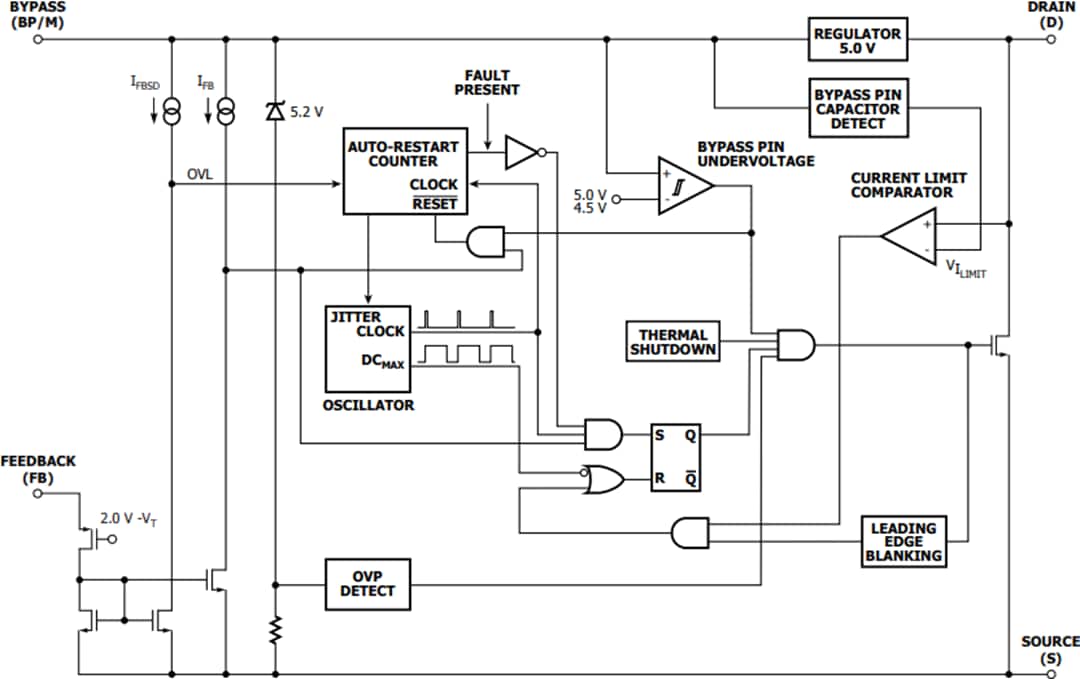
The devices support buck, buck-boost, and flyback converter topologies. Each device incorporates a 725V power MOSFET, oscillator, On/Off control for highest efficiency at light load and a high-voltage switched current source for self-biasing. The devices also incorporate frequency jittering, fast (cycle-by-cycle) current limit, hysteretic thermal shutdown, and output and input overvoltage protection circuitry onto a monolithic IC.

LinkSwitch-TN2 ICs consume very little current in standby resulting in power supply designs that meet all no-load and standby specifications worldwide. The device family is available in three different packages: PDIP-8C, SO-8C, and SMD-8C.

Features

  • Highest Performance and Design Flexibility
    • Supports buck, buck-boost and flyback topologies
    • Low component-count buck converter
    • Excellent load and line regulation
    • Selectable device current limit
      • High current limit extends peak power and maximizes continuous output power
      • Low current limit allows the use of lowest-cost surface mount buck chokes
    • 66kHz operation with accurate current limit
      • Allows the use of low-cost off-the-shelf inductors
      • Reduces size and cost of magnetics and output capacitor
    • Frequency jittering reduces EMI filter complexity
    • Pin-out simplifies PCB heat sinking
  • EcoSmart™– Extremely Energy Efficient
    • Standby supply current <100μA
    • On/Off control provides constant efficiency over a wide load range
    • Easily meets all global energy efficiency regulations
    • No-load
  • Enhanced Safety and Reliability
    • Auto-restart for short-circuit and open loop faults
      • Limits power delivery to 3% of maximum during a fault
    • Output overvoltage protection (OVP)
    • Line input overvoltage protection (OVL)
    • Hysteretic over-temperature protection (OTP)
    • Extended creepage between DRAIN pin and all other pins improves field reliability
    • 725V MOSFET rating for excellent surge withstand
    • Extremely low component count enhances reliability
      • Allows single-sided PCB and full SMD manufacturability

Applications

  • Appliances
  • Metering
  • Smart LED drivers and industrial controls
  • IOT, home and building automation

Videos

Associated Reference Design Kit

RDK-853

Block DIagram

Block Diagram - Power Integrations LinkSwitch™-TN2 Off-Line Switchers
Veröffentlichungsdatum: 2017-01-09 | Aktualisiert: 2022-10-03